Figure 4
From: Soluble Epoxide Hydrolase Inhibition Protected against Angiotensin II-induced Adventitial Remodeling

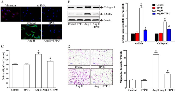
Effects of TPPU pretreatment on Ang II-induced AFs activation. (A) Immunofluorescent staining of Vimentin and α-SMA in AFs (Red: Cy3, Green: FITC, blue: DAPI). (B) Representative immunoblots and quantitation of α-SMA and Collagen I protein expression in Ang II-stimulated AFs pretreated with or without TPPU. (C) Measurement of cell proliferation by CCK-8 assay in Ang II-stimulated AFs pretreated with or without TPPU. (D) Measurement of cell migration by transwell assay in Ang II-stimulated AFs pretreated with or without TPPU. Data were expressed as mean ± SEM, n = 4 for each group, *p < 0.05 vs. Control, #p < 0.05 vs. Ang II.