Figure 5
From: Soluble Epoxide Hydrolase Inhibition Protected against Angiotensin II-induced Adventitial Remodeling

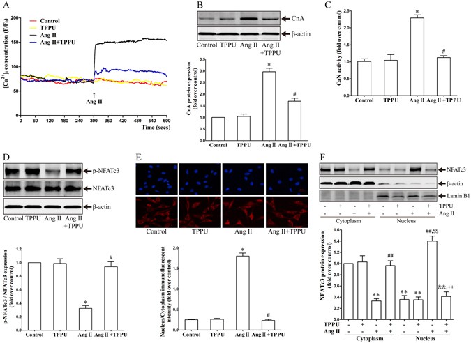
TPPU inhibited Ang II-activated Ca2+-calcineurin/NFATc3 signaling in AFs. (A) TPPU prevented Ang II-increased intracellular Ca2+ concentration in AFs. (B) Representative immunoblots and quantitation of CnA protein expression in Ang II-stimulated AFs pretreated with or without TPPU. (C) Measurement of CaN phosphatase activity in Ang II-stimulated AFs pretreated with or without TPPU. (D) Representative immunoblots and quantitation of p-NFATc3/NFATc3 expression in Ang II-stimulated AFs pretreated with or without TPPU. (E) Immunofluorescent staining of NFATc3 in Ang II-stimulated AFs pretreated with or without TPPU (Red: Cy3, blue: DAPI). (F) Representative immunoblots and quantitation of NFATc3 nuclear translocation in Ang II-stimulated AFs pretreated with or without TPPU. Data were expressed as mean ± SEM, n = 4 for each group, *p < 0.05 vs. Control, #p < 0.05 vs. Ang II, **p < 0.05 vs. Control (Cytoplasm), ##p < 0.05 vs. Ang II (Cytoplasm), &&p < 0.05 vs. Ang II + TPPU (Cytoplasm), $$p < 0.05 vs. Control (Nucleus), ++p < 0.05 vs. Ang II (Nucleus).