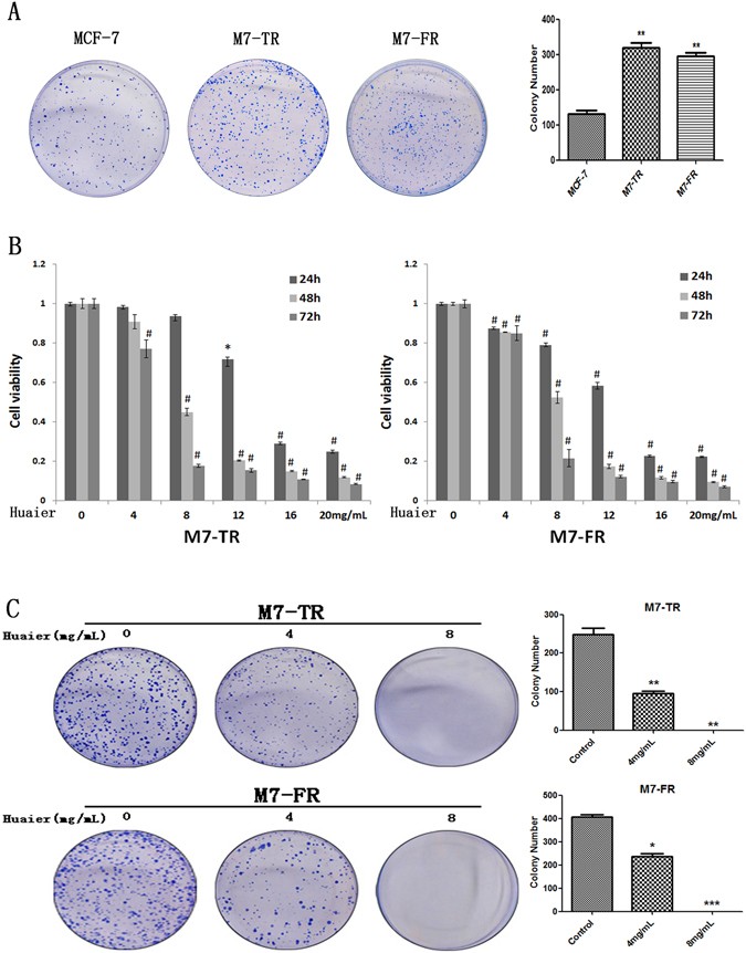
Figure 1

The effects of the indicated concentrations of Huaier extract on cell viability and clone formation capacity in M7-TR and M7-FR cells. (A) Cell proliferation of endocrine-resistant breast cancer cells (M7-TR and M7-FR) and endocrine-sensitive breast cancer cells (MCF-7). (B) The effects of Huaier extract on cell viability were measured by MTT assay. Huaier extract inhibited cell viability in both cell lines. (C) Representative images and the colony formation rates of M7-TR and M7-FR cell colonies after treatment with Huaier extract for 24 h. *P < 0.05 or # P < 0.01, compared with the controls. The data are presented as the mean ± SD of three separate experiments.