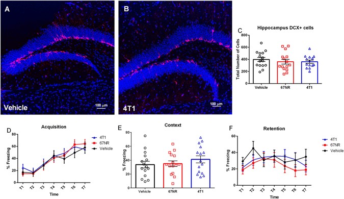
Figure 7

Learned Fear and Neurogenesis are not Altered by Mammary Tumors. (A,B) Representative IHC Staining of neurogenesis in the dentate gyrus of the hippocampus vehicle and 4T1 treatment groups (DCX in red and DAPI in blue). (C) Mean number of DCX + cells in the subgranular zone of the dentate gyrus. There were no significant differences in the number of DCX + cells. (D–F) Acquisition, context, and retention phases of fear conditioning testing. There were no significant differences in acquisition, context, and retention during fear conditioning. The measures and tissues were collected 18–20 days after tumor cell or vehicle inoculation (n = 12–15/group). The data are presented as mean + SEM. Graph bars that do not share a letter are statistically significant different at p < 0.05.