Figure 6
From: Preventing inflammation inhibits biopsy-mediated changes in tumor cell behavior

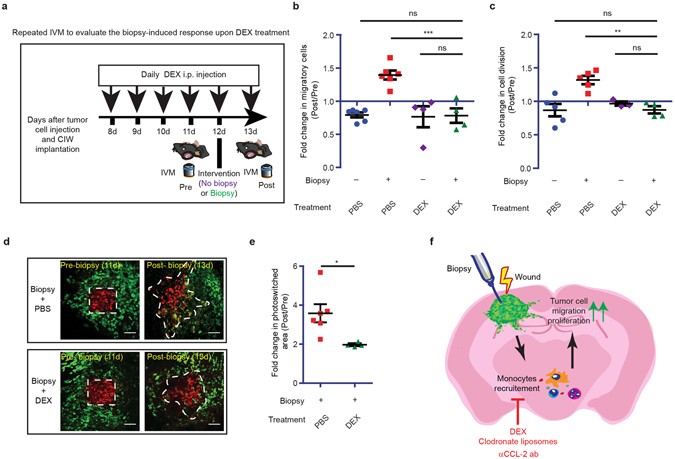
Biopsy-induced response is inhibited by DEX treatment. (a) Cartoon showing experimental design to evaluate the biopsy-induced response upon DEX treatment. (b) The increase in the number of migratory cells for the indicated conditions. Every symbol represents the mean of an individual mouse, and n >= 4 per condition. (c) The increase in the number of dividing cells for the indicated conditions. Every symbol represents the mean of an individual mouse, and n >= 3 per condition., **P < 0.01,***P < 0.001 one-way ANOVA with Newman-Keuls’s post hoc test. (d) The increased photoconverted area plotted for the indicated conditions. Every dot represents the mean value of an individual mouse. Scale bar represents 50 µm. (e) Quantification of increase in migration and infiltration area for the indicated conditions. The data is shown as mean ± S.E.M. n >= 4 mice, *P < 0.05 versus PBS group, Student’s t test. (f) Schematic illustration of a model showing how biopsy induces tumor cell migration and proliferation.