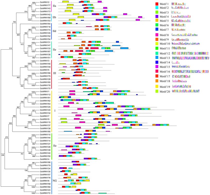
Figure 2

Visualization of the classification of DoWRKY proteins and the distribution of 20 predicted motifs in these proteins. The phylogenetic tree was inferred using the Neighbor–Joining method and 1000 bootstrap replicates with full-length of DoWRKY amino acid sequences by ClustalX 2.0 software. The conserved motifs were investigated by the MEME program.