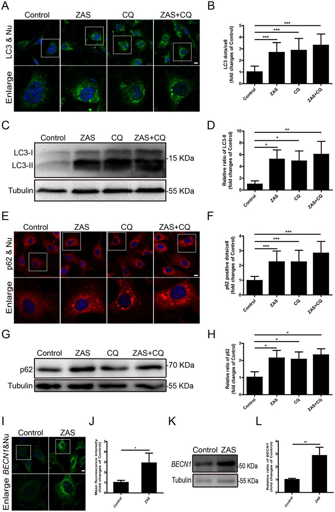
Figure 4

Inhibition of autophagy in podocytes after exposure to zymosan activation serum (ZAS). Podocytes were treated with heat-inactivated human serum (HIS) or ZAS with or without chloroquine (CQ, 10 μM) for 4 h. (A,B) Representative fluorescence images of LC3 (green) and DAPI (blue) staining revealed the expression of LC3 puncta was significantly increased after exposure to ZAS when compared with control, but not further elevated by CQ addition. (C,D) Immunoblotting analysis showed that ZAS significantly increase the expression of LC3-II protein, whereas the concomitant use of ZAS and CQ did not induce a further increase in LC3-II level. (E,F) Representative fluorescence images of p62 (red) and DAPI (blue) staining revealed much more p62 puncta was accumulated in podocytes after exposure to ZAS with or without CQ when compared to control. (G,H) Immunoblotting analysis showed that the expression of p62 was significantly higher in podocytes treated with ZAS, CQ or ZAS+CQ than that in control. (I,J) Representative fluorescence images of BECN1 (green) and DAPI (blue) staining revealed the expression of BECN1 was increased in podocytes after exposure to ZAS at 4 h. (K,L) Immunoblotting analysis showed that the protein level of BECN1 was markedly enhanced in podocytes after exposure to ZAS when compared to control. All the fluorescence images were obtained using a confocal microscope. Scale bar, 10 μm. The data represent the fold-change relative to the control cells and are shown as mean ± SD. *P < 0.05, **P < 0.01, ***P < 0.001.