Figure 10
From: Specific calpain inhibition protects kidney against inflammaging

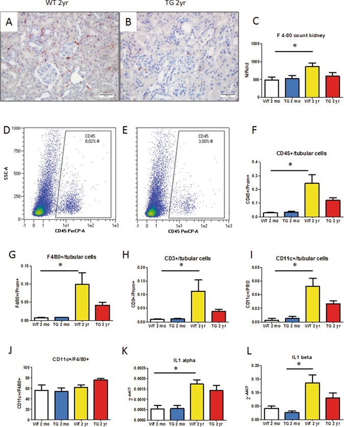
Calpastatin overexpression protects against kidney inflammaging. Kidney infiltration by F4/80+ macrophages was assessed first by immunohistochemistry, evidencing a significant increase with aging in WT mice only (A–C, *p < 0.05, n = 8/group, magnification ×400). To improve immune cell quantification, tissue flow cytometry has been performed in another set of experiments to assess the CD45+ (immune cells)/prominin1+ (proximal tubular cells) ratio, evidencing that immune cell infiltrate increased significantly in WT mice only (D–F, *p < 0.05, n = 4–6/group). The proportion of macrophages, including M1 CD11+ macrophages, and lymphocytes was significantly increased in old WT mice kidneys only (G,H,I *p < 0.05, n = 4–6/group). Nevertheless, the proportion of M1 macrophages was similar in both WT and CalpTG kidneys (J, n = 4–6/group). Il-1α expression was very faint in kidney tissue but significantly higher at 2 years in WT mice kidneys when compared to young mice kidneys (K, *p < 0.05, n = 6/group). Il-1β was quantitatively more expressed but its expression differed significantly only between aged WT and young CalpTG (TG) (L, *p < 0.05, n = 6/group).