Figure 2
From: Specific calpain inhibition protects kidney against inflammaging

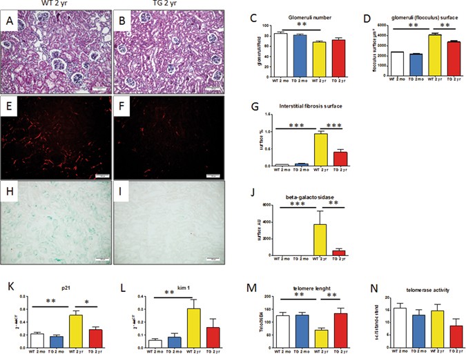
Calpastatin overexpression protects against kidney aging. At 2 years, CalpTG (TG) mice kidney was less impacted by aging than WT mice bred in the same conditions (A,B). The number of glomeruli/field decreased in WT animals at 2 years (C, *p < 0.05, n = 10/group). By contrast, the number of glomeruli did not decrease significantly in CalpTG animals. At 2 years, kidneys were affected by glomerulosclerosis and enlarged glomeruli in WT animals, but these lesions were significantly less important in CalpTG mice (D, **p < 0.01, n = 10/group, magnification ×200). Fibrosis quantification was assessed by sirius red morphometry under polarized light, revealing that at 2 years, interstitial fibrosis surface was reduced in CalpTG mice when compared to aged WT (E–G, ***p < 0.001, n = 10/group, magnification ×200). Beta-galactosidase activity, a marker of senescence was dramatically reduced at 2 years in CalpTG mice (H–J, *p < 0.05, n = 5/group, magnification ×200). p21, another classical marker of senescence was also less expressed in CalpTG animals at 2 years (K, *p < 0.05, n = 6/group). Kim-1, a marker of tubular injury increased significantly with aging only in WT mice (L, **p < 0.01, n = 6/group). Telomere shortening was significantly more important in WT mice at 2 years in comparison to CalpTG animals (M, **p < 0.01, n = 10/group). The protection of telomeres in CalpTG mice could not be ascribed to increased telomerase activity (N, n = 8/group).