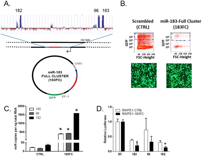
Figure 1

Overexpression of the miR-183 family cluster in benign prostate epithelial cells. (A) The gene for the miR-183 family cluster was isolated from male genomic DNA using nested PCR and cloned into CD511B-1 Lentiviral plasmid. (B) Sorting of GFP+ RWPE1-CTRL and RWPE1-183FC cells for homogeneous polyclonal population. (C) Expression of mature miRs-183, -96 and -182 by RT-qPCR in RWPE1 cells. Absolute quantitation from a standard curve and normalized to RNU44. Mean of N = 6 shown with SEM. (D) luciferase levels of plasmids containing the miR consensus sequences in the 3′ UTR transiently transfected in RWPE1-CTRL and RWPE1-183FC. Graphs show mean data −/+ SEM (n = 2) relative to empty vector without miR sites in the 3′ UTR (EV). *p < 0.05 CTRL versus 183FC by Student’s paired 2-sided t-test.