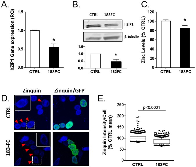
Figure 2

ZIP1 mRNA, hZIP1 protein and zinc levels were lower in miR-183-FC cells. (A) hZIP1 mRNA gene expression measured by RT-qPCR in RWPE1-CTRL and RWPE1-183FC cells. (B) ZIP1 protein levels measured by immunoblot and quantified. (C) Chromogenic zinc assay in RWPE1-CTRL and 183FC cells (n = 3 experiments). Mean shown with SEM. (D) Zinquin (blue) fluorescence in RWPE1-CTRL and RWPE1-183FC cells was imaged with confocal microscopy. Naïve RWPE1 cells were mixed with GFP+ cells. Arrows indicate GFP+ transduced RWPE1 cells. (E) Zinquin intensity quantified per cell by inForm™ image analysis in RWPE1-CTRL and RWPE1-183FC cells. N = 3 experiments were analyzed as percentage of CTRL mean per experiment. Data from all 3 experiments were analyzed together by Mann-Whitney nonparametric test and are shown as boxplots with mean (line), 25–75% (box) and 95% confidence intervals (whiskers) and individual cell outliers. *p < 0.05 by Mann-Whitney nonparametric test for non-normal distribution of data in parts A and E, Student’s paired 2-sided t-test for parts B and C.