Figure 3
From: The lichen secondary metabolite atranorin suppresses lung cancer cell motility and tumorigenesis

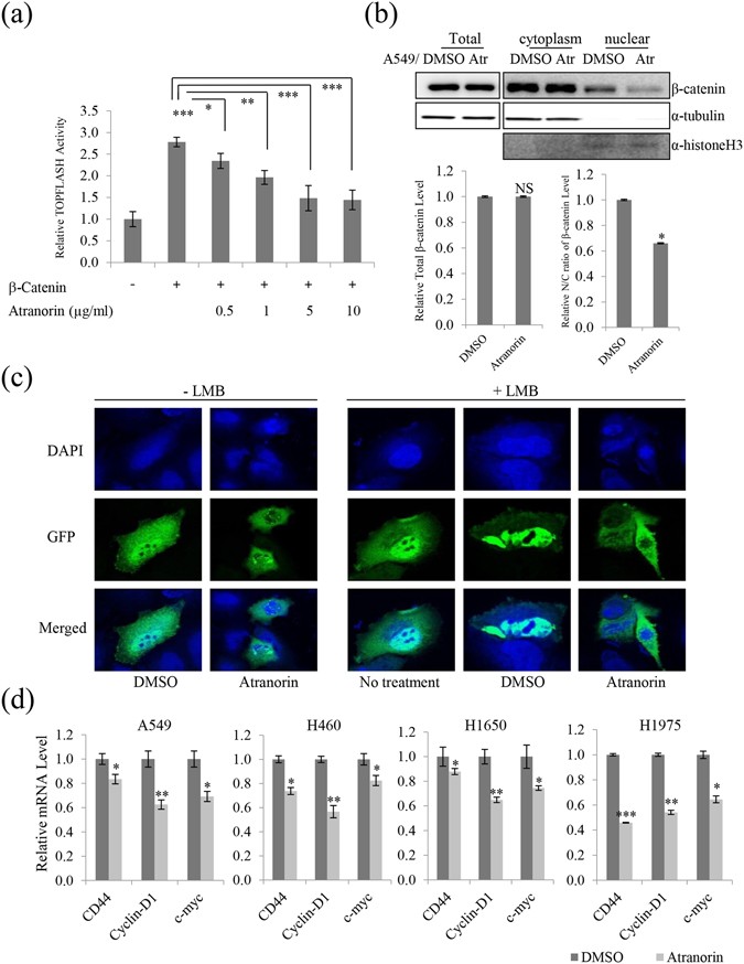
Atranorin inhibited β-catenin-mediated TOPFLASH activity by suppressing nuclear import and downregulated β-catenin/LEF and c-jun/AP-1 downstream genes. (a) Atranorin decreased the β-catenin-mediated transcriptional activity of the TOPFLASH promoter. HEK293T cells were transfected with β-catenin and the TOPFLASH reporter plasmid. After 12 h of transfection, cells were treated with atranorin for 48 h. (b) Decreased β-catenin nuclear localization upon atranorin treatment. The total, nuclear, and cytoplasmic levels of β-catenin were analyzed in A549 cells. α-Histone H3 was used as a nuclear marker. Quantitative analysis of the ratio of nuclear to cytoplasmic β-catenin in A549 cells treated with 5 μg/mL atranorin. (c) A549 cells were transiently transfected with GFP-β-catenin for 12 h. Cells were visualized using a fluorescence confocal microscope after DMSO or atranorin treatment for 24 h (left). Treatment with leptomycin B (LMB, a nuclear export inhibitor) alone induced a significant accumulation of nuclear β-catenin at 4 h (central). Treatment with DMSO resulted in significant retention of nuclear β-catenin for 24 h after 4 h of pretreatment with LMB, whereas the accumulation was not observed after treatment with atranorin (right). DAPI was used for visualization of the nucleus. (d) Quantitative analysis of the mRNA level of CD44, c-myc, and cyclin-D1 in A549, H460, H1650, and H1975 cells treated with 5 μg/mL atranorin. Data represent the mean ± S.E.M. (n = 3). *p < 0.05; **p < 0.01; ***p < 0.001 compared with the DMSO-treated group in each cell line.