Figure 2
From: Outbreak and genotyping of canine distemper virus in captive Siberian tigers and red pandas

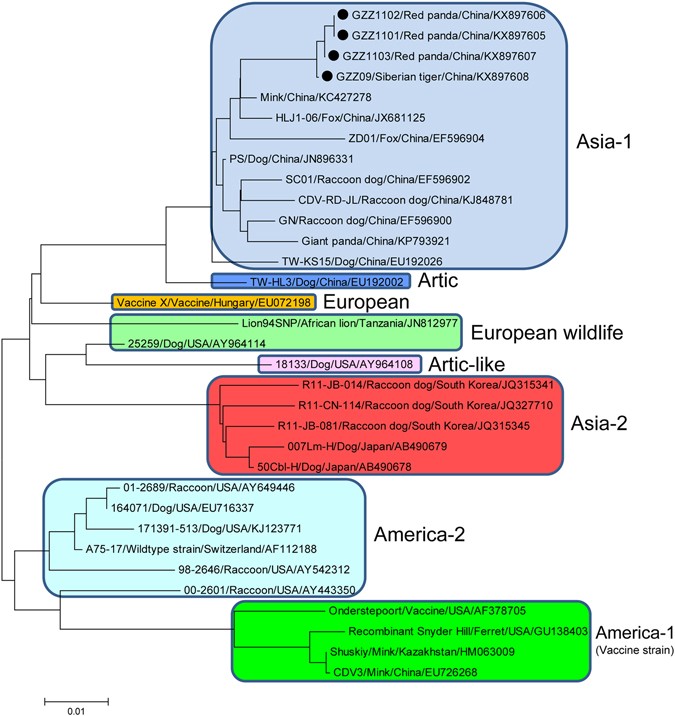
Phylogenetic analysis based on F gene sequences of different genotypes of CDVs. Note: The CDV strains in this study were marked with “•”.
From: Outbreak and genotyping of canine distemper virus in captive Siberian tigers and red pandas

Phylogenetic analysis based on F gene sequences of different genotypes of CDVs. Note: The CDV strains in this study were marked with “•”.