Figure 3
From: Deficiency in catechol-o-methyltransferase is linked to a disruption of glucose homeostasis in mice

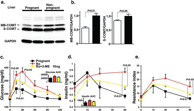
Inhibition of COMT during gestation contributes to glucose tolerance defects. (a) Western blot analysis of COMT protein level in the liver of pregnant and non-pregnant mice. Representative blot from 5 blots is shown. Cropped images were displayed and original blots are shown in the figure SupplementaryĀ 11. (b) Densitometric analysis of MB-COMT and S-COMT. Data were normalized to GAPDH. Nā=ā5 were analyzed. (c) IPGTT analysis of pregnant, Ro-treatment and 2-ME (10āng)-intervened Ro-treated mice groups at day 16 of pregnancy. Ro41-0960 treatment with or without 2-ME interventions were performed during day 10 to day 16 of the pregnant mice. Control Nā=ā4, Ro41-0960 Nā=ā3, and Ro41-0960ā+ā2-ME Nā=ā3 were analyzed. (d) Insulin level was estimated at 0, 15-, 30-, 45- and 60-min time intervals. (e) Resistance index. Nā=ā3 were analyzed in each mice group. The results are shown as the meanā±ās.e.m. and are indicated in the figures. COMT inhibitor (Ro41-0960) was designated as Ro in the figure. The results in the figures are shown as the meanā±ās.e.m. The Mann-Whitney test was carried out to determine of statistical significance. Prism7.0 software was utilized for the statistical calculation. Membranous COMT is designated as āMB-COMTā, whereas soluble COMT is designated as āS-COMTā.