Figure 4
From: Deficiency in catechol-o-methyltransferase is linked to a disruption of glucose homeostasis in mice

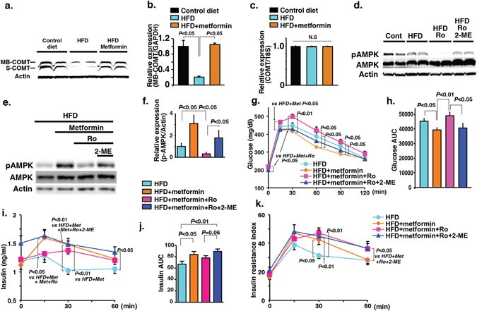
COMT is involved in the anti-diabetic action of metformin. (a,b) Western blot analysis of COMT protein level in the liver of control, HFD and metformin-treated HFD mice. Representative picture from 5 blots is shown. Cropped images were displayed and original blots are shown in the figure SupplementaryĀ 12. Densitometric data are normalized to actin. (c) COMT mRNA expression analysis. Nā=ā3 were analyzed. (d) Representative image of western blot analysis of AMPK phosphorylation in the liver of control, HFD, HFDā+āRo and Roā+āmetformin-treated HFD mice. Nā=ā4 were analyzed per group. Cropped images were displayed and original blots are shown in the figure SupplementaryĀ 12. (e,f) Evaluation of AMPK phosphorylation by western blot analysis in the liver of metformin-treated HFD mice either administered Ro or Ro and 2-ME together. A representative image from 5 blots is shown. Cropped images were displayed and original blots are shown in the figure SupplementaryĀ 12. Densitometry data were normalized to total-AMPK. Nā=ā4 were analyzed in each group. (g) IPGTT analysis. Nā=ā9 were analyzed in each group. (h) AUC value of glucose. (i,j) Insulin level and AUC value of insulin. (k) Insulin resistance index. Nā=ā8 or 9 were analyzed in each group. Data in the figures are expressed as the meanā±ās.e.m. COMT inhibitor (Ro41-0960) was designated as Ro in the figure. Prism7.0 software was utilized for the statistical calculation. The Mann-Whitney test was carried out to determine of statistical significance.