Figure 6
From: HDAC3 inhibition ameliorates spinal cord injury by immunomodulation

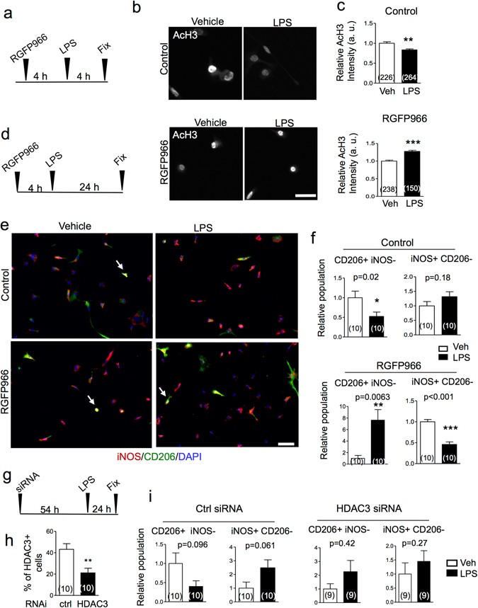
HDAC3 activity contributes to inflammatory activation of microglia. (a–c) Experimental scheme, representative images of immunocytochemistry, and quantification show that LPS stimulation results in reduced AcH3 levels in primary microglia by 4 hr. Pre-exposure to RGFP966 reverses LPS-triggered AcH3 reduction. The numbers inside the bar graph indicate the numbers of cells quantified from nine photographs for each experimental condition. Mann Whitney test. **p = 0.0079, ***p < 0.001. (d–f) Experimental scheme, representative images of immunocytochemistry and quantification show that LPS stimulation decreases CD206+ population (green) and a trend of increase in iNOS+ population (red). RGFP966 pre-treatment reversed the LPS-induced bias, leading to increased CD206+ population and deceased iNOS+ population. DAPI for nuclear counterstaining. Arrow: examples of double positive (iNOS+ CD206+) cells. The numbers inside the bar graph indicate the numbers of images quantified. Mann Whitey test and unpaired Student’s t test, respectively. (g–i) Experimental scheme and quantification show HDAC3 knockdown by siRNA in primary microglia (unpaired Student’s t test). HDAC3 knockdown abolishes the polarized responses of microglia to LPS stimulation. The numbers inside the bar graph indicate the numbers of images quantified by Mann Whitney tests. Scale bar: 25 µm (a) and 50 µm (e).