Figure 4
From: Novel STAT binding elements mediate IL-6 regulation of MMP-1 and MMP-3

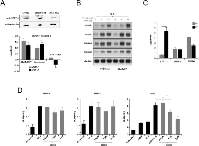
STAT-1 is required for maximal IL-6 induction of MMPs. (A) Analysis of IL-6-induced MMP gene expression in STAT-1 knockdown (KD) human colon cancer cells. Upper, Western blot analysis of SW480 STAT-1 KD cells compared with controls, and probed with anti-STAT-1 and anti-α-tubulin antibodies. Lower, Wild-type SW480 and SW480 STAT-1 short hairpin shRNA KD cells treated with hyper-IL-6 (20 ng/ml, 18 h) a fusion protein comprising IL-6 and the soluble IL-6 receptor α chain, under conditions of low serum (1.5%). STAT-1 KD has a significantly negative effect on IL-6 induction of MMP-1 and MMP-3. Data is represented as mean Log2(Fold) ± S.E.M., for the difference in mRNA levels between treated and untreated cells (ΔCTuntreated−ΔCTtreated), analyzed by independent t test (α = 0.05; **P < 0.01, *P < 0.02).’ (B) Northern Blot analyses of human MMP gene expression in response to IL-6 in the DLD1 derived STAT-3 null A4 colon cancer cell line versus STAT-3 reconstituted A4 cells. Human colon cancer cells were treated with IL-6 (200 ng/ml), and soluble IL-6R (250 ng/ml) for up to 24 h. Shown, parallel induction of MMP mRNA in response to IL-6, in both A4 cells reconstituted with STAT-3 and STAT-3 null A4 cells. (C) No enhanced induction of MMP-1, or MMP-3 mRNA levels was observed in STAT hyper-activated gp130Y757F/Y757F (FF) animals following injection of IL-6 (after 90 min), compared with wild-type control animals (n = 5). Also shown, up-regulation of STAT-3 mRNA, as well as decreased levels of MMP-3 mRNA following IL-6 treatment in FF animals compared with controls. Data represented as Log2(Fold) ± S.E.M. and analyzed by independent t test (α = 0.05, *P < 0.05). (D) Results of dual-luciferase reporter analysis showing no significant effect on IL-6 (50 ng/ml) and cpt-cAMP (300 μM) induction of MMP-1 and MMP-3 full-length promoter constructs pre-treated (1 h) with the STAT-3 inhibitor, Stattic®, compared with c-Jun control construct. Constructs were transduced into HepG2 cells and treatment conducted in the presence of 1% serum. Data is represented as mean relative luminescence units (RLU) ± SEM. and analyzed by independent t test (α = 0.05, **P < 0.01). For (A–D), experiments were repeated showing similar results.