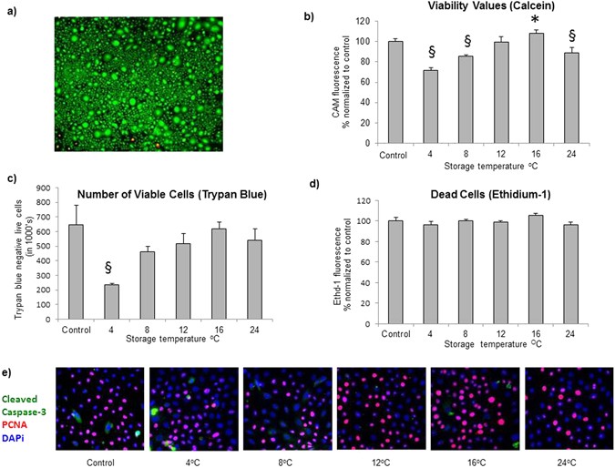
Figure 2

Viable and dead cells. (a) Representative live (CAM)/dead (EthD-1) fluorescence image in control cells (X40). The fluorescence value from the live (b) and dead (c) cells in control are represented as 100% in graphs for comparison with temperature groups. (b) The number of live cells, indicated by CAM fluorescence (*=significantly increased compared to control; §=significantly decreased compared to control; p ≤ 0.05). (c) The number of dead cells, indicated by EthD-1 fluorescence. (d) The number of viable cells using trypan blue (§=significantly decreased compared to control; p ≤ 0.05) (e) Expression of PCNA and activated Caspase-3.