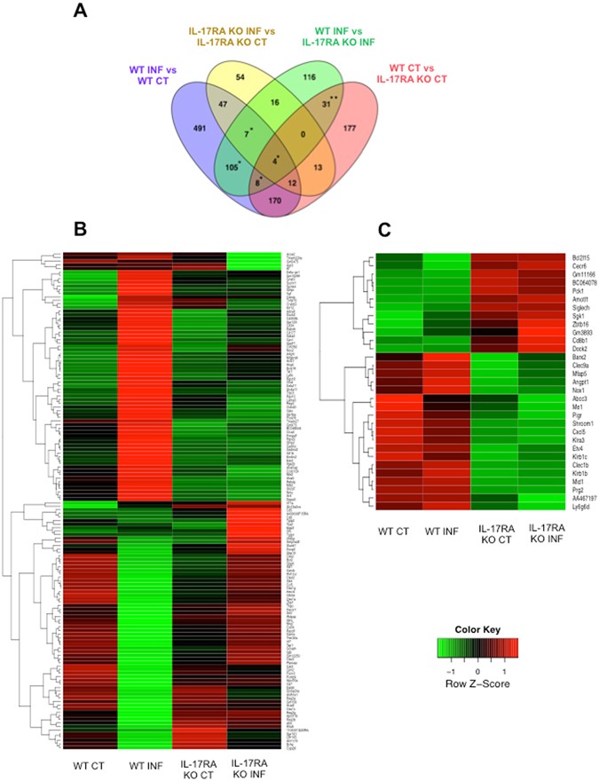
Figure 5

Differential expression analysis on the RNA-seq dataset was performed for 4 different comparisons between C57BL/6 WT and C57BL/6 IL-17RA KO infected and uninfected control mice. Venn diagrams and heatmaps that represent the different comparisons and subcategories were created. (A) Venn diagram representing differentially expressed genes in the RNA-seq dataset of C57BL/6 WT and C57BL/6 IL-17RA KO mice. Four different comparisons between WT and IL-17RA KO mice were further subdivided into 15 exhaustive subcategories. Subcategories marked with an *, contain genes that differentially respond to infection in WT infected mice versus IL-17RA KO infected mice, and in WT infected mice versus WT uninfected controls. The subcategory marked with **, contains genes that were differentially expressed between WT uninfected control versus IL-17RA KO uninfected control mice and between WT infected mice versus IL-17RA KO infected mice. (B). Heatmap of genes that differentially respond to infection in WT infected mice versus IL-17RA KO infected mice, and in WT infected mice versus WT uninfected controls (* in Fig. 5A). The color scale shows the relative expression patterns. (C) Heatmap of genes that were differentially expressed between WT uninfected control versus IL-17RA KO uninfected control mice and between WT infected mice versus IL-17RA KO infected mice (** in Fig. 5A).