Figure 1
From: CRISPR-Cas9 mediated one-step disabling of pancreatogenesis in pigs

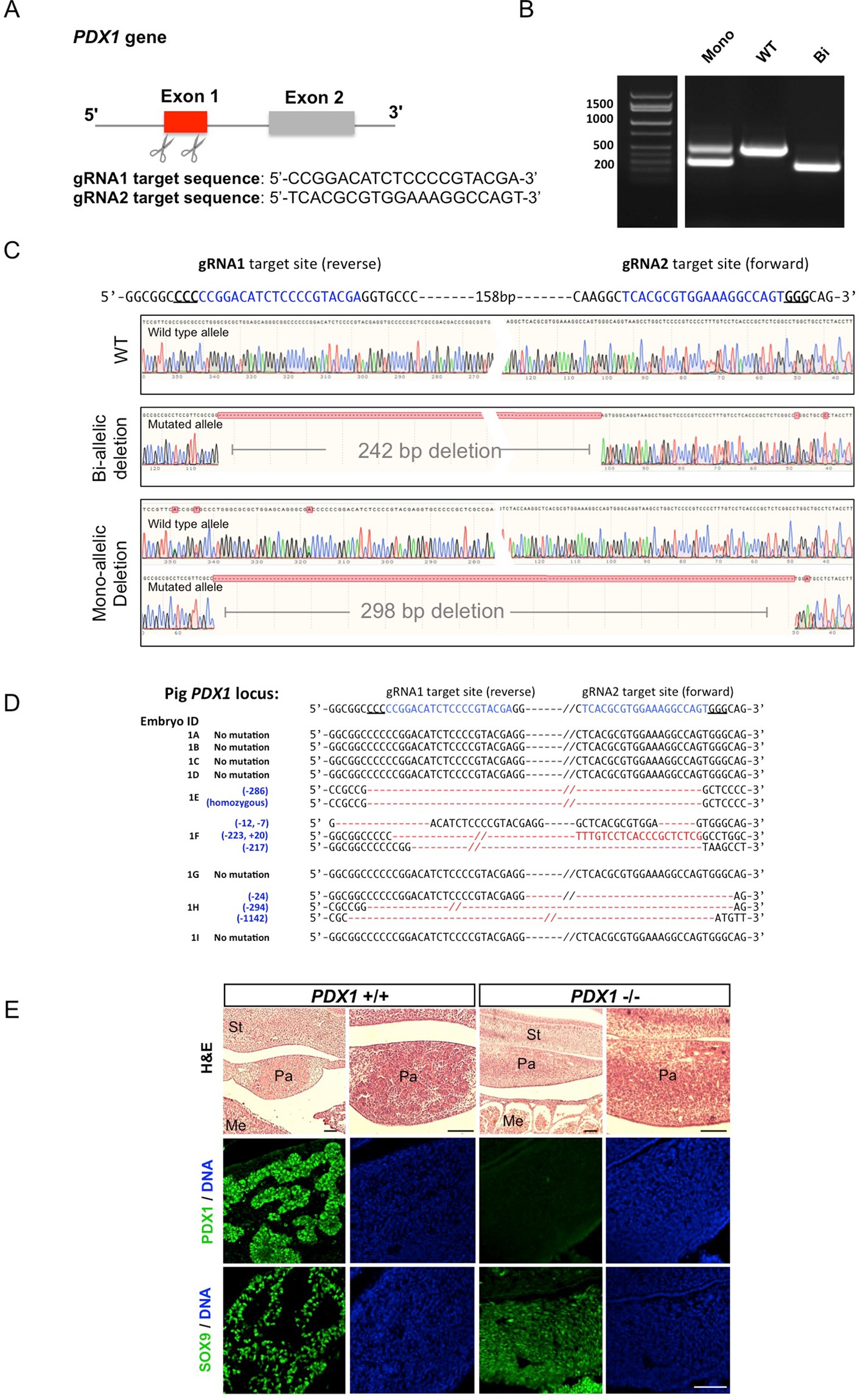
Dual sgRNA-guided Cas9 enables efficient and effective disabling of pancreatogenesis in pigs. (A) Schematic diagram of the location and sequences of the two gRNAs designed to target the exon 1 of PDX1 gene. (B) A representative DNA gel image showing PCR products of the target region of a wild type, a bi-allelic and mono-allelic PDX1 mutant pig blastocyst. Bi, bi-allelic; Mono, mono-allelic. The grouping of gels was cropped out from different parts from the same gel (Supplementary information). (C) Sanger sequencing chromatograms of three blastocysts described in Fig. 1B. (D) Sanger sequencing results from collected E28 pig embryos. Red dashes and // represent deletions; red letters indicate insertions; insertions (+) or deletions (−) are shown to the left of each allele, e.g. −12, deletion of 12 nucleotides; +20, insertion of 20 nucleotides. Embryo ID was shown on the left. (E) Representative H&E staining (top) and immunofluorescence images (middle and bottom) of the pancreatic primordium from wildtype and PDX1 −/− E28 pig embryos. Green, PDX1 and SOX9 immunostaining. Blue, DAPI. St, stomach; Pa, pancreas; Me, mesonephros. Scale bar, 200 μm.