Figure 4
From: Optical µ-Printing of Cellular-Scale Microscaffold Arrays for 3D Cell Culture

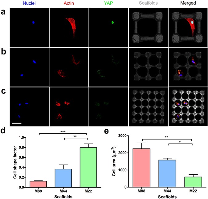
Fluorescent images of the hMSCs cultured in the 3D cubic microscaffolds with different cubicle sizes: (a) 88 × 88 μm2 (“M88”), (b) 44 ×44 μm2 (“M44”), and (c) 22 × 22 μm2 (“M22”) for 24 h; scale bar = 50 μm. (d) Average cell shape factors and (e) average cell area of hMSCs cultured in the microscaffolds. *p < 0.05, **p < 0.01, ***p < 0.001.