Figure 2
From: IRS4, a novel modulator of BMP/Smad and Akt signalling during early muscle differentiation

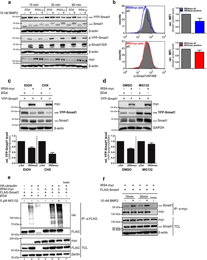
IRS4 causes reduction of Smad1 levels. (a) IRS4 expression reduces Smad1 protein. Transfected C2C12 cells were stimulated with 10 nM BMP2 for the indicated times. Lysates were analysed by Western blotting using indicated antibodies. (b) IRS4 interferes with endogenous Smad1 protein levels. Transfected C2C12 cells were gated on myc-positive single cells (blue and red curve) via flow cytometry and endogenous Smad1 levels were analysed. Median fluorescence intensity (MFI) values of myc-positive cells were compared to those of all cells (grey curves). Bar charts represent means ± SD of 3 independent experiments. (c,d) The Smad1 decrease is mediated via proteasomal degradation. Transfected C2C12 cells were incubated with 5 µg/ml cycloheximide (c) or 10 µM MG132 (d) for 6 h; ethanol and DMSO were applied as respective vehicle control. Lysates were subjected to Western blotting. Quantification depicts total YFP-Smad1 level normalised to β-actin or GAPDH relative to β-galactosidase. Bar charts represent mean ± SD from 3 independent experiments. (e) IRS4 enhances ubiquitination of Smad1. Transfected HEK293T cells were incubated with 5 µM MG132 overnight and subjected to immunoprecipitation of FLAG-Smad1 using an α-FLAG antibody. Immunoprecipitates and TCL were analysed by Western blotting using indicated antibodies. Incubation with beads only served as IP control. (f) IRS4 interacts with Smad1. Transfected HEK293T cells were stimulated with 10 nM BMP2 for indicated times. Immunoprecipitation was performed using α-myc antibody; precipitates and TCL were analysed by Western blotting. Incubation with beads only served as IP control. To analyse different proteins in the same samples simultaneously, membranes were cut accordingly and incubated with respective antibodies separately. For a clear and concise data presentation, displayed blots were cropped slightly.