Figure 1
From: Extracellular redox sensitivity of Kv1.2 potassium channels

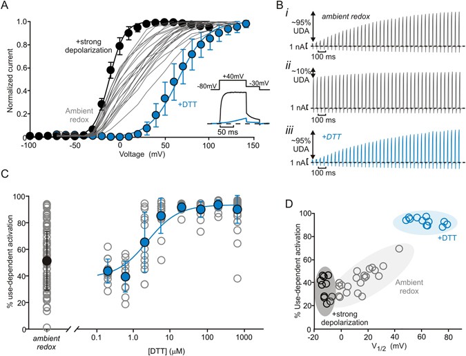
Reducing conditions promote use-dependent activation. Conductance-voltage relationships were recorded from tail current amplitudes at −30 mV (see inset) in ltk- fibroblast cells expressing Kv1.2. Grey lines are conductance-voltage relationships from multiple individual cells in ambient redox conditions (spread of V1/2 is from −1.7 to +43 mV). Mean conductance-voltage relationships (±S.D.) are shown for cells incubated in 666 µM DTT (N = 13, blue symbols, V1/2 = +64 ± 11 mV), or collected with a modified protocol that delivers a 500 ms depolarization to +60 mV before each voltage sweep (black symbols, N = 11, V1/2 = −11 ± 3 mV). (Inset) Currents elicited with a + 40 mV depolarization illustrate the suppression of current in DTT. (B,i–iii) Kv1.2 expressing cells were stimulated with repetitive 10 ms depolarizations from a holding potential of −80 mV to + 60 mV (20 Hz frequency). Different sample sweeps reflect the variability of use-dependence in ambient redox (i,ii), and a shift towards strong use-dependence after incubation in DTT (iii). (C) % use-dependent activation (UDA) is calculated as the fraction of activating current during the pulse train: (pulse 100 peak current – pulse 1 peak current)/(pulse 100 peak current), (blue symbols: mean ± S.D., grey symbols: data for individual cells in each condition; N = 87 for ambient redox, N = 44 for 666 µM DTT, and N = 12–14 for other DTT concentrations). DTT dependence of average UDA was fit with a Hill equation (EC50 = 1.6 µM and a Hill coefficient of 1.0). (D) Cell-by-cell correlation between % use-dependent activation and V1/2 measured in ambient redox (gray, N = 21), DTT (blue, N = 13), or after potentiation by strong prepulses (black, N = 11).