Figure 3
From: HIV-1 Nef-induced cardiotoxicity through dysregulation of autophagy

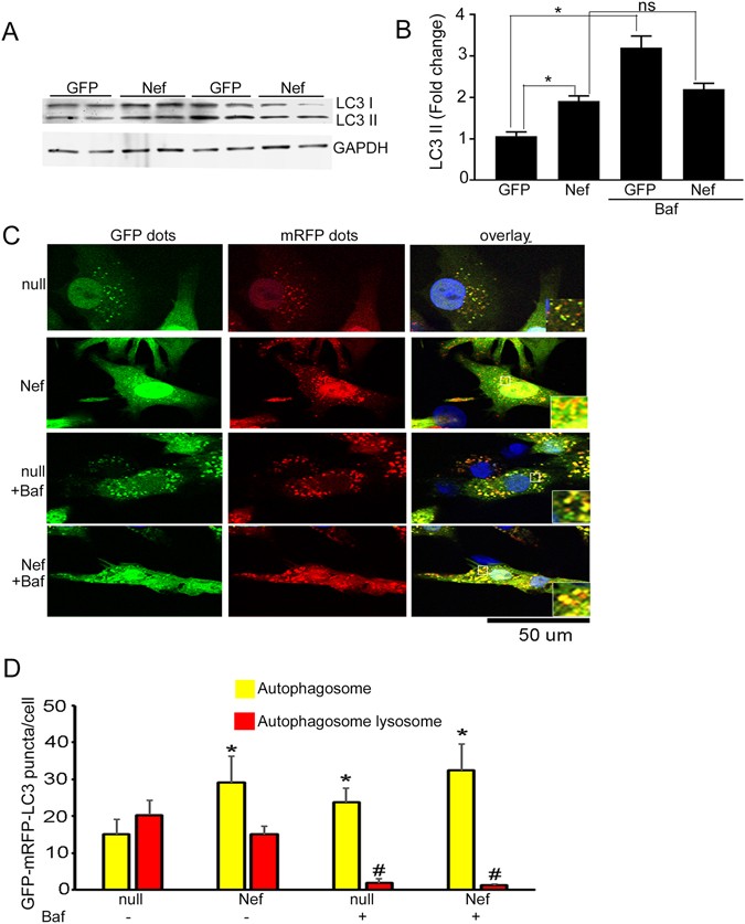
Nef blocks cellular autophagy at the terminal step. (A,B) Nef caused accumulation of autophagy marker protein LC3-II in cardiomyocytes. NRVCs were transduced with Ad-Nef or Ad-GFP for 48 hours and LC3 expression of was measured in total protein lysate by Western blot. Nef caused accumulation of autophagy marker protein LC3-II in cardiomyocytes. Autophagy flux assay was done using bafilomycin suggested that Nef causes blockage of autophagy flux in the cardiomyocytes (n = 6/group, *P < 0.05). (C,D) Progression of autophagy was monitored using autophagy reporter Ad-tfLC3. Representative images show the autophagosome (yellow) and autophagosome and lysosome fused puncta (red) in the cardiomyocytes transduced with Ad-tfLC3 (n = 4 wells/group, *P < 0.05, vs Ad-null, # P < 0.05, significant vs Ad-null).