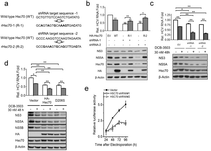
Figure 3

Tylophorine analogs exhibit anti-HCV activity via interaction with Hsc70 in HCV genotype 1b (Con1) replicon cells. (a) The shRNA-resistant Hsc70 with nucleotide substitution in the 21-mer targeting sequences were constructed without changing amino acids (rHsc70-1, rHsc70-2). (b) Huh-luc/neo-ET cells were transiently transfected in a six-well plate with 400 ng HA-Hsc70 plasmid (WT, R-1, and R-2), alone or in combination with either Hsc70 shRNAs or empty vector (EV), for 36 hours. Levels of HCV RNA, NS3, NS5A, Hsc70, and HA-Hsc70 were analyzed by real-time PCR and Western blot, respectively. β-Actin served as the internal loading control. (c) Huh-luc/neo-ET cells were transiently transfected in a six-well plate with 400 ng Hsc70 shRNA or empty vector (EV). The cells were either treated with 30 nM DCB-3503 or untreated 24 hours after transfection. HCV RNA and expression of Hsc70 were examined by Real-Time PCR and Western blot, respectively. The numbers under the bands indicate normalized relative band intensity. (d) Huh-luc/neo-ET cells were transiently transfected in a six-well plate with 1 μg WT HA-Hsc70, D206S mutant HA-Hsc70 plasmid, or EV. DCB-3503 was added 24 hours after transfection and treated for another 48 hours. HCV RNA was examined by Real-Time PCR. The expression levels of NS3, NS5A, NS5B, HA tag, and Hsc70 were examined by Western blot. β-Actin served as an internal loading control. (e) Transient transfection of HCV RNA into Hsc70 knocked-down HLN-cure cells. 400,000 HLN-cure cells transfected with Hsc70 shRNAs or empty vector 72 hours earlier were transiently transfected with HCV RNA by electroporation. HCV replication was monitored by luciferase assay at 24, 48, 72, and 96 hours post-electroporation. The luciferase activity 24 hours post-electroporation in empty vector transfected HLNC cells was set as 1-fold. The expression levels of Hsc70 before and after electroporation are shown in Figure S2e. Results are representative of at least three independent experiments. Error bars represent standard deviations from three independent experiments. # p < 0.1, *p < 0.05, **p < 0.01.