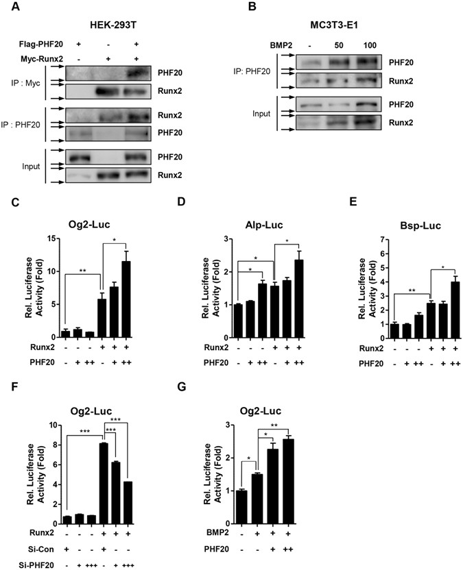
Figure 4

PHF20 regulates Runx2 transactivity through physical interaction with Runx2. HEK-293T cells were transiently transfected with Flag-PHF20 and Myc-Runx2 for 48 hours. Immunoprecipitation was performed with Myc or PHF20 antibody followed by immunoblotting with PHF20 and Runx2 antibody (A). MC3T3-E1 cells were treated with BMP2 for 3 days and immunoprecipitated to confirm endogenous protein binding (B). Arrows (→) indicate cropping lines and blots were obtained under the same experimental conditions (A,B). PHF20 regulates luciferase activities of osteoblast specific marker genes (C–G). MC3T3-E1 cells were transiently transfected with Og2-Luc (200 ng) (C), Alp-Luc (200 ng) (D), Bsp-Luc reporter (200 ng) (E), plasmid with Runx2 (100 ng) construct and/or PHF20 (+, 200 ng; ++, 600 ng) construct. Luciferase activities of Og2-Luc by si-Control and si-PHF20 (+, 30 nM; +++, 90 nM) treatment were measured (F). Luciferase activities of Og2-Luc were increased by BMP2 (100 ng/ml) and PHF20 (+, 200 ng; ++, 600 ng) (G). At 12 hours after transfection, cells were treated with or without BMP2 for 48 hours. After transfection, luciferase assay was performed. Results are expressed as fold activity relative to the control (C–G). Values are means ± SEM (n = 3). *p < 0.05, **p < 0.01 and ***p < 0.001 compared to the indicated group.