Figure 6
From: Soy Improves Cardiometabolic Health and Cecal Microbiota in Female Low-Fit Rats

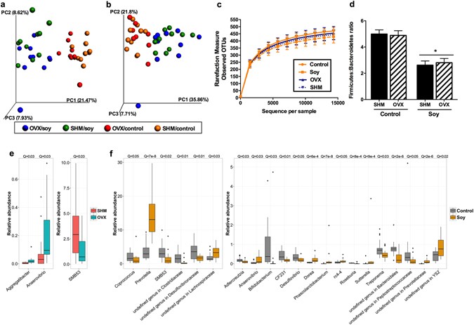
Cecal microbial communities of ovariectomized (OVX) vs. sham-operated (SHM) rats bred for low-running capacity fed either a soy-rich or soy-free diet. Principal coordinates analysis plots of unweighted (a) and weighted (b) UniFrac distances of cecal microbial communities performed on the 97% OTU abundance matrix revealed a distinct separation (P = 0.01) between rats fed control vs. soy diets, but did not differ between OVX and SHM groups. Alpha diversity measures (c) suggest lower (P < 0.05) species richness in rats fed soy than those fed control diet. Firmicutes:Bacteroidetes ratio (d) were lower (P < 0.05) in rats fed soy than those fed control diet. Relative abundances of the differentially abundant taxa (P < 0.05) between OVX vs. SHM (e) and Soy vs. Control diets (f). False discovery rate corrected P values (Q vales) were calculated using MaAsLin. The box represents the first and third quartiles (i.e., the 25th and 75th percentiles); error bars indicate 95% confidence interval of median.