Figure 2
From: miR-181a involves in the hippocampus-dependent memory formation via targeting PRKAA1

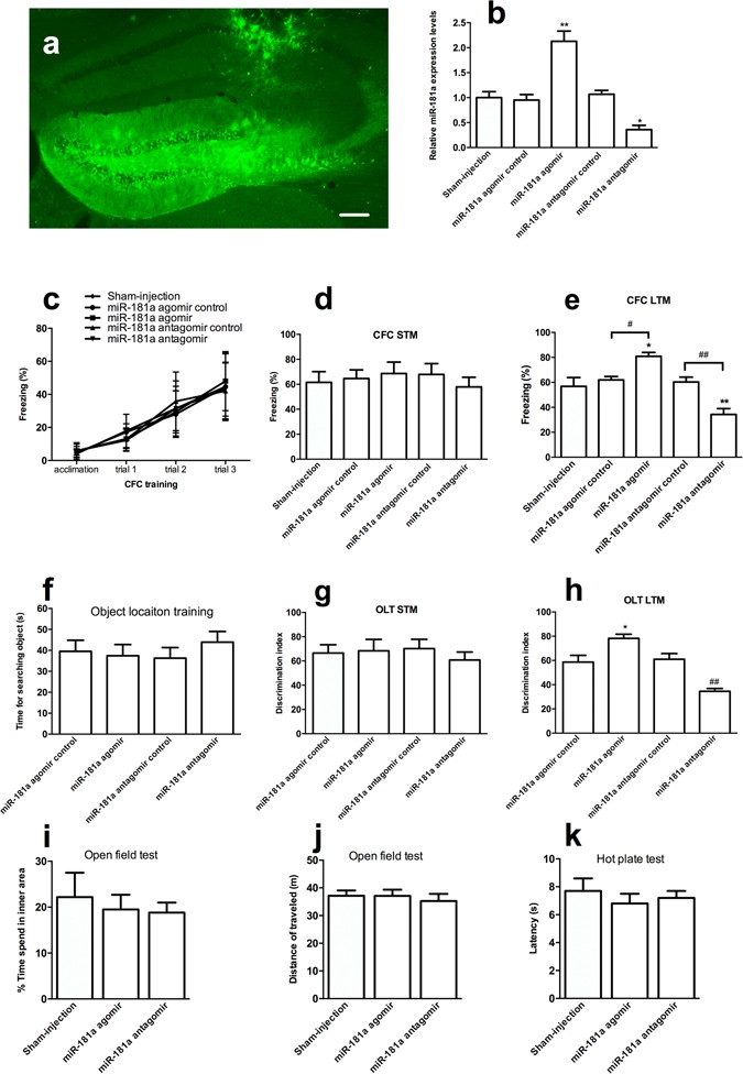
miR-181a was involved in LTM formation following CFC and OLT. (a) Representative image showing the location and extent of diffusion of the miR-181a antagomir in the DH. Scale bar, 200 μm. (b) Relative levels of miR-181a in the DH after miR-181a agomir or antagomir injection. *p < 0.05, **p < 0.01, compared with the Sham-injected group. n = 5 per group. (c) Freezing response during the CFC training. The freezing percentages in the acclimated period (120 s) and each post-shock intervals (60 s per trial) were recorded. (d–e) Freezing response 1 h (d) and 24 h (e) after CFC training. *p < 0.05, **p < 0.01, compared with the Sham-injected group. # p < 0.05, ## p < 0.01, compared with the agomir or antagomir control group, respectively. n = 7 per group (d). n = 10 per group (e). (f) Time spent for searching objects during OLT training. (g–h) Discrimination index 10 min (g) and 24 h (h) after OLT training. *p < 0.05, compared with the miR-181a agomir control group. ## p < 0.05 compared with the miR-181a antagomir control group. n = 7 per group (g). n = 10 per group (h). (i–j) Time spent in the inner area (i) and total distance traveled in the open field test (j). (k) Latency in the hot plate test. n = 8 per group. All values are presented as means ± SEM.