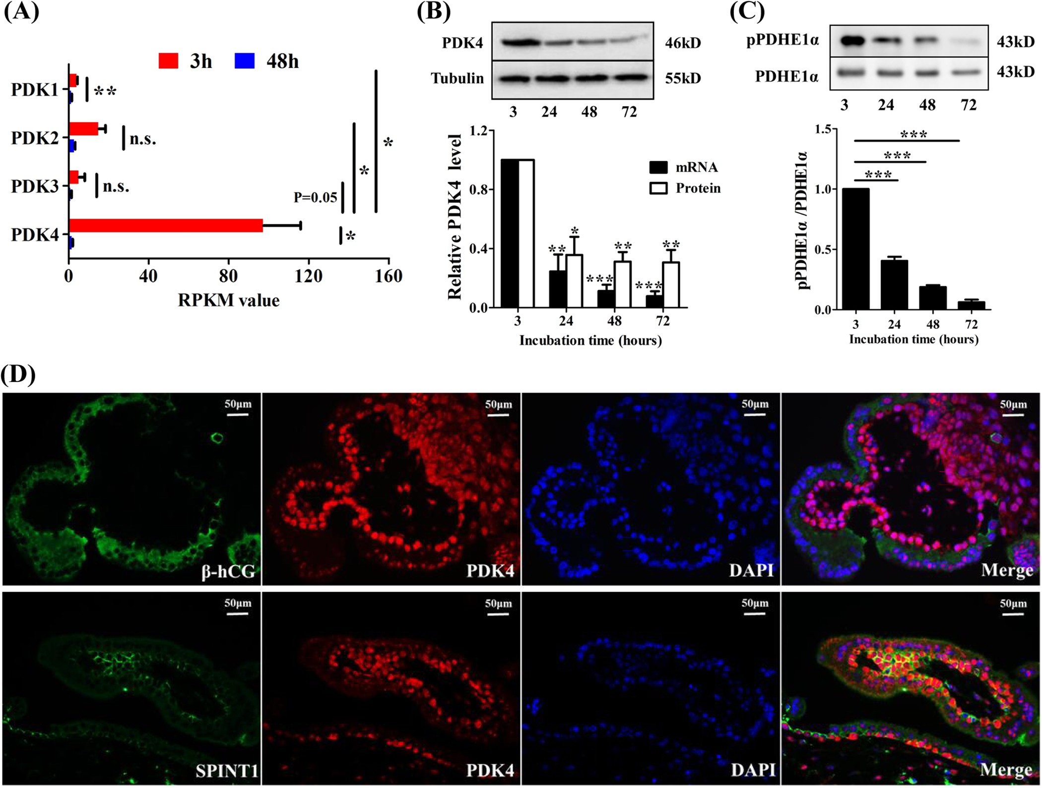
Figure 2

PDK4 expression during syncytialization of human placental trophoblasts. (A) Changes of the RPKM values for PDK family members in trophoblasts before (red column, 3 hours) and after (blue column, 48 hours) syncytialization. (B) Changes in PDK4 mRNA (black column, n = 4) and protein (white column, n = 4) abundance during syncytialization. (C) Changes in the phosphorylation of PDHE1α during syncytialization n = 4. (D) Representative images showing intense staining of PDK4 (red) in the cytotrophoblast layer and weak staining of PDK4 in the syncytial layer of human chorionic villi at early gestation. The syncytial and cytotrophoblast layers were labeled with β-hCG (green) and SPINT1 (green) respectively. Nuclei were counterstained with DAPI (blue). n = 3; *P < 0.05; **P < 0.01; ***P < 0.001 against 3 hours; n.s., not significant.