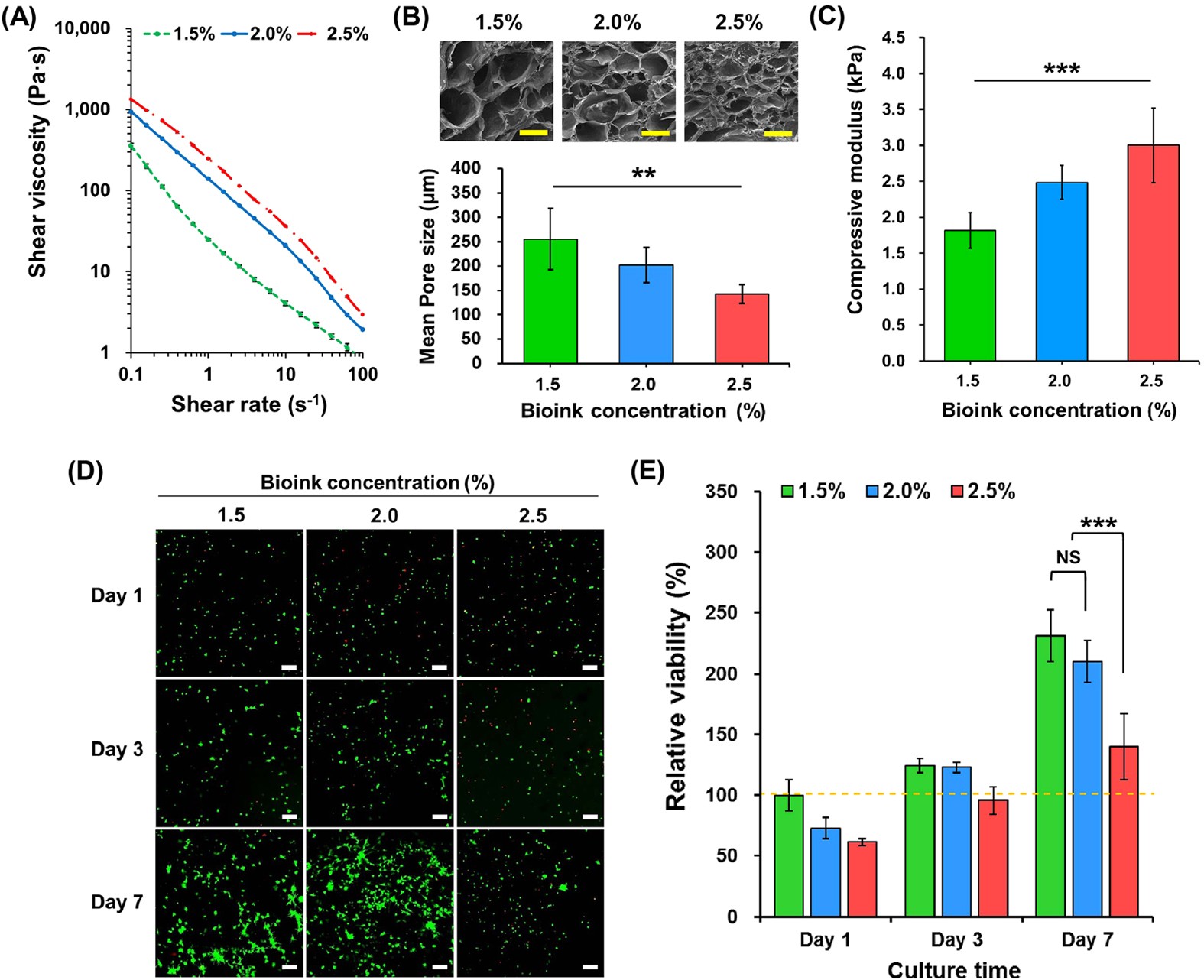
Figure 2

Analysis of dECM bioink with respect to physical and biological properties. (A) Shear viscosity, (B) SEM images and mean pore sizes (yellow scale bar: 500 μm; **p < 0.005), and (C) compressive moduli of bioinks with various concentrations (***p < 0.05). (D) Live/dead assay results of NIH3T3 cells within bioinks with various concentrations (1.5%, 2.0%, and 2.5%) for 7 days (white scale bar: 100 μm). (E) Relative viability (%) results. (***p < 0.05, NS = no significant difference).