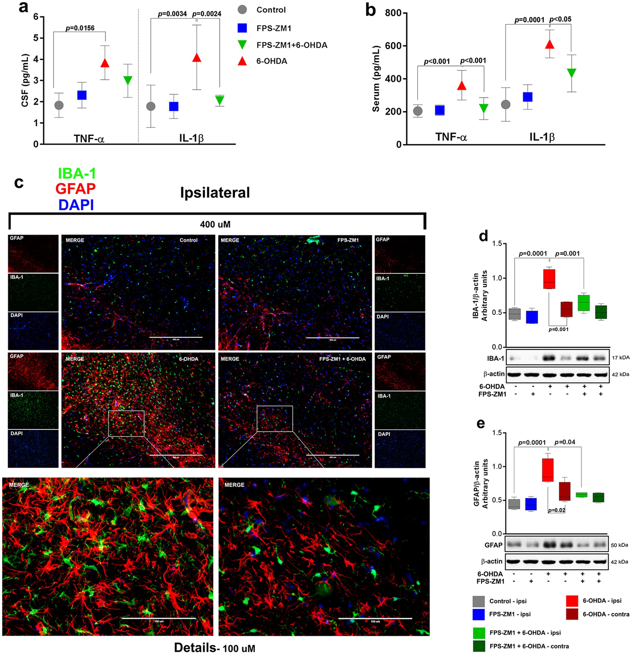
Figure 5

FPS-ZM1 protected rats from 6-OHDA-induced neuronal inflammation. CSF and serum were analyzed by ELISA assay 15 days after 6-OHDA administration. (a) Cerebrospinal fluid was analyzed for TNF-α and IL-1β. TNF-α and IL-1β levels are expressed in pg/mL. (b) Serum samples were analyzed for TNF-α and IL-1β. (c) Representative immunofluorescence images of SN co-immunostained for IBA-1, GFAP and DAPI (n = 10 per group). The ipsilateral sides are shown. The microscopy images were taken with 400 μm of magnification and the squares represents the location of the approximation of 100 μm. Representative western blots and quantification of (d) IBA-1 (n = 6 per group) and (e) GFAP (n = 6 per group). Each color in the graph represents a group and a brain location: gray - control/ipsilateral side; blue - FPS-ZM1/ipsilateral side; red - 6-OHDA/ipsilateral side; dark red - 6-OHDA/green - FPS-ZM1 + 6-OHDA/ipsilateral side; dark green - FPS-ZM1 + 6-OHDA/contralateral side. Values represent mean ± SD. One-way analysis of variance and Bonferroni Multiple Comparison post-hoc test were applied to all data. p values are embedded in the figure.