Figure 4
From: TRAF4 promotes lung cancer aggressiveness by modulating tumor microenvironment in normal fibroblasts

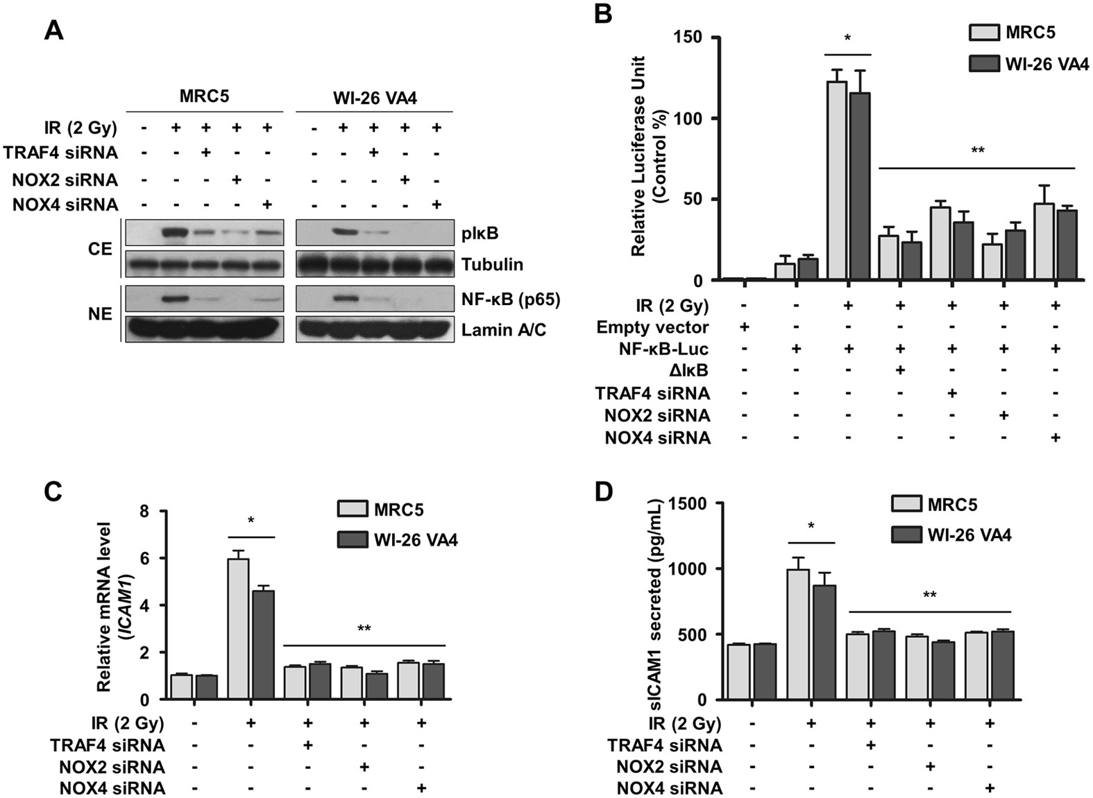
TRAF4-NOX complex induced ICAM1 expression through the NF-κB pathway in response to radiation. (A) The effects of knockdown of TRAF4, NOX2, or NOX4 on activation of NF-κB signaling were detected by Western blotting. Cell lysates were fractionated into cytosolic extract (CE) and nuclear extract (NE). Tubulin and Lamin A/C were used as markers for CE and NE, respectively. (B) Effects of knockdown of TRAF4, NOX2, or NOX4 on transcriptional activity of NF-κB were measured by a luciferase assay. Error bars, ± SD (n = 3); * p < 0.05 compared with non-transfected and non-irradiated cells, ** p < 0.05 compared with irradiated cells. (C) Effects of knockdown of TRAF4, NOX2, or NOX4 on radiation-induced mRNA expression of ICAM1 were assessed by qRT-PCR. Error bars, ± SEM (n = 3); * p < 0.05 compared with non-irradiated cells, ** p < 0.05 compared with irradiated cells. (D) Effects of knockdown of TRAF4, NOX2, or NOX4 on secretion of sICAM1 were measured by ELISA in CM of normal lung fibroblasts. Error bars, ± SEM (n = 3); * p < 0.05 compared with non-irradiated cells, ** p < 0.05 compared with irradiated cells.