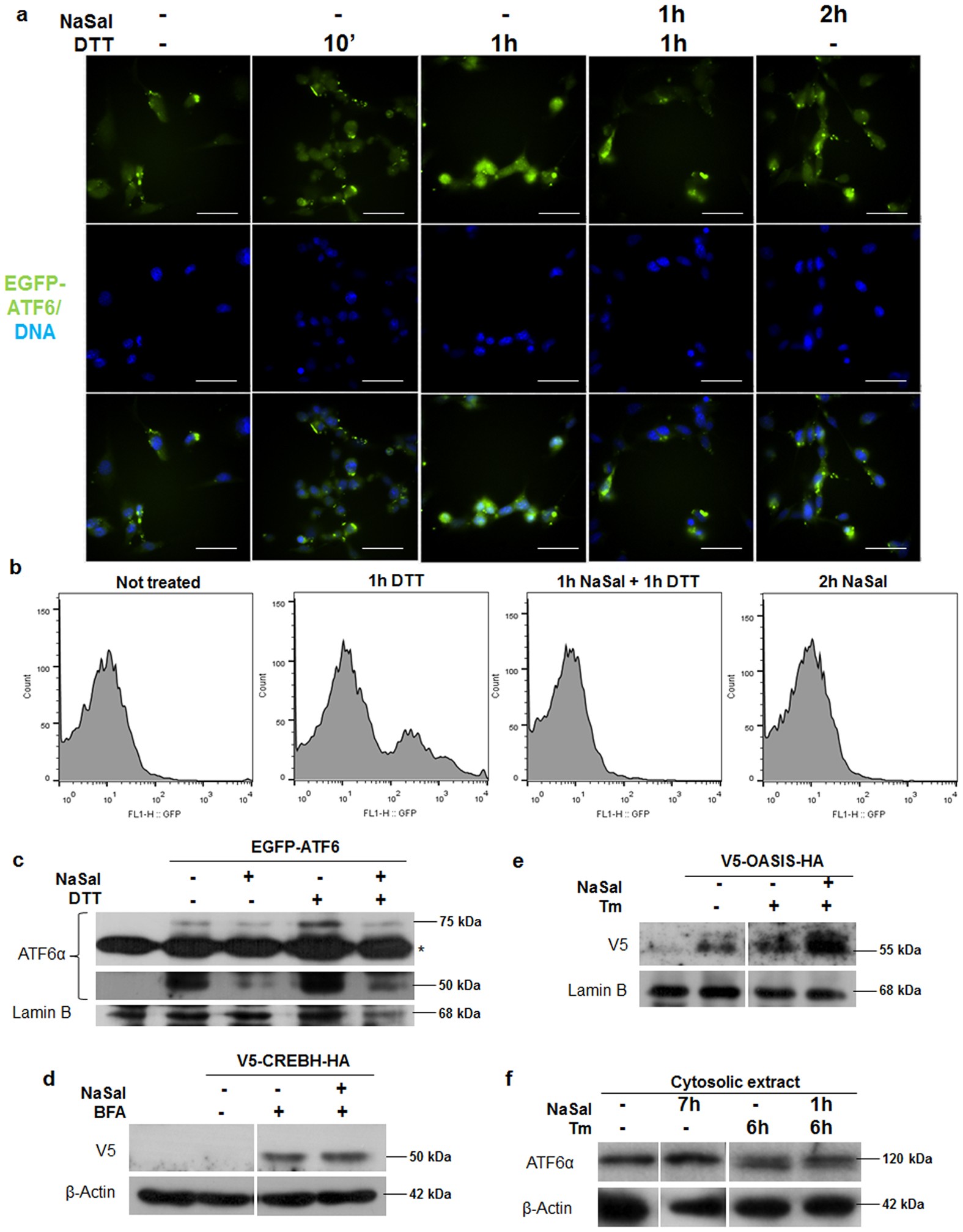
Figure 6

Salicylate inhibits ATF6α translocation to the nucleus. (a) MEFs were plated on coverslips and transfected with 1 µg of pCMVshortEGFP-ATF6. Eight hours after transfection cells were treated either with 20 mM NaSal, 1 mM DTT or a combination of both for the indicated times. Cells were then fixed with 4% PFA, counterstained with DAPI and the coverslips were mounted on glass slides. Cells were visualized under 600 x magnification in the fluorescence microscope. White scale bars indicate 50 µm. (b) HEK293 cells were transfected with pEGFP-ATF6 treated either with 20 mM NaSal, 1 mM DTT or pre-treated with NaSal and later with DTT. Cells were carefully collected and lysed with nuclei flow cytometry buffer containing 1% Triton X-100. Nuclei obtained after centrifugation were washed and analysed for green fluorescence in a FACSCan flow cytometer. 10.000 events were collected inside the gate determined for nuclei size and granulosity and results were plotted as histograms for green fluorescence intensity versus cell counts. (c) Nuclei from HEK293 cells transfected pEGFP-ATF6 and treated with 20 mM NaSal and/or 1 mM DTT were collected following flow cytometry protocol and were lysed for nuclear extract obtaining. Extracts were analysed with anti-ATF6α and anti-lamin B antibodies after western blotting. Asterisk indicates a nonspecific band. (d) HEK293 cells were transfected with V5-CREBH-HA for 24 hours where indicated. Cell culture medium was replaced with fresh medium containing 10 µM bortezomib and cells were left untreated, treated with 5 µg/mL brefeldin A (BFA) for six hours or pre-treated with 20 mM NaSal for one hour and later with BFA for six hours. Whole cell extracts were obtained after lysis with RIPA buffer and analysed with anti-V5 and anti-β-actin after western blotting. (e) HEK293 cells were transfected with V5-OASIS-HA where indicated. Twenty four hours after transfection, cell medium was replaced with medium containing 10 µM bortezomib, followed by treatment with 5 µg/mL tunicamycin (Tm) for six hours or pre-treated with 20 mM NaSal for one hour and later with Tm for six hours. Cell nuclei were collected and processed as described in (c) Samples were analysed using anti-V5 and anti-lamin B antibodies. (f) HEK293 cells transfected with pEGFP-ATF6 were treated with 20 mM for the indicated times and/or with 5 µg/mL Tm for six hours. Cytoplasmatic cell extract was collected after cell lysis and nuclei separation and analysed with anti-ATF6α and anti-β-actin antibodies after western blotting. Results are representative of two independent experiments. Images of full-length western blots can be found in Supplementary Fig. 3.