Figure 6
From: Altered Lipid Metabolism in Recovered SARS Patients Twelve Years after Infection

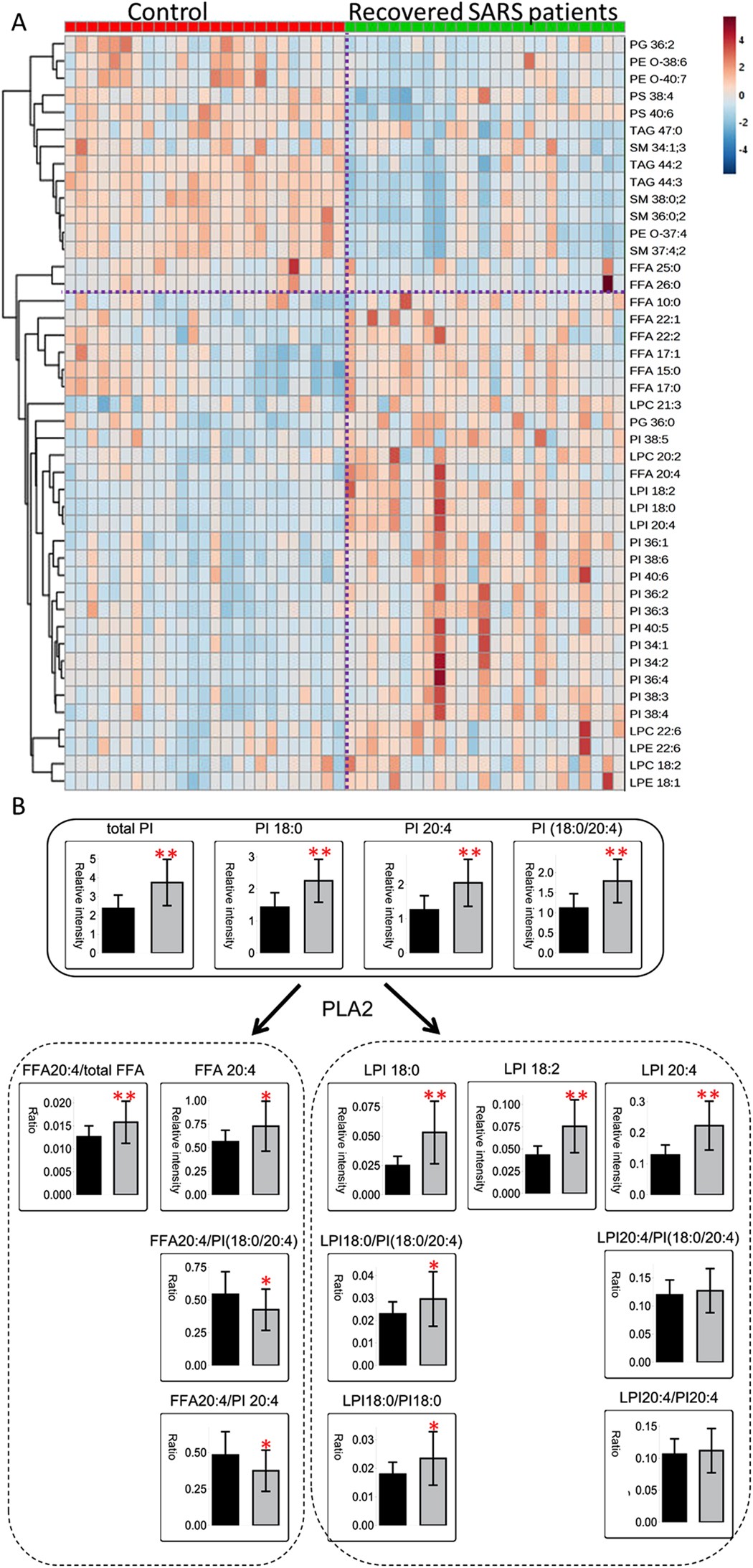
(A) Cluster analysis of differentially expressed lipids. (B) Fatty acids as a result of phosphatidylinositol remodeling in recovered SARS patients sensitive to phospholipase A2.