Figure 3

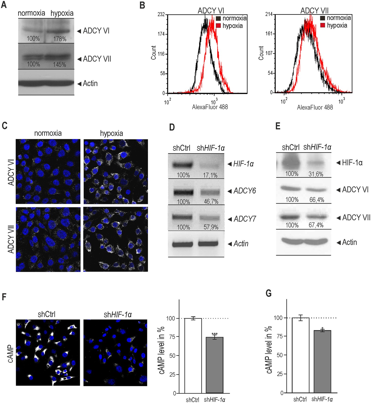
Hypoxia leads to increased protein levels of ADCY VI and ADCY VII in HIF-1α dependent manner. Protein levels of ADCY VI and ADCY VII were detected in RKO cells cultured in normoxia and hypoxia (2% O2) using Western blotting (A), flow cytometry (B) and immunofluorescent staining (C). Representative histograms (B) show a shift towards higher intensities of ADCY VI and ADCY VII signal in hypoxic samples. Results confirmed that isoforms VI and VII were elevated also at the protein level in hypoxia. (D,E) RKO cells were transiently transfected with pSuper_shHIF-1α. The following day, the transfected cells were placed into the hypoxia workstation and cultured in hypoxic conditions for 24 h. At 48 h post transfection, samples were analysed by RT PCR (D) and Western blotting (E). Suppression of HIF-1α led to reduced amount of adenylyl cyclase VI and VII. The bands were quantified in ImageJ and related to control samples (set as 100%). All results were normalized to actin. (F) After suppression of HIF-1α, a significantly decreased level of cAMP was observed in hypoxic RKO cells using immunofluorescent staining (left part). Graph (F, right part) shows the average level of cAMP signal per pixel for control and silenced samples, at least 200 cells were processed for each sample. The cAMP level in control samples was set as 100%. Results were calculated from three independent biological experiments. (G) To show efficiency of immunofluorescent staining performed with cAMP antibody (in F) we measured cAMP levels in RKO cells after suppression of HIF-1α using commercial kit (ref. 4339 Cell Signaling). Statistical significance of differences between silenced and control samples was assessed using Student’s t-test (*P < 0.05, **P < 0.01, ***P < 0.001). All images (A–F left part) show representative results from three independent biological experiments.