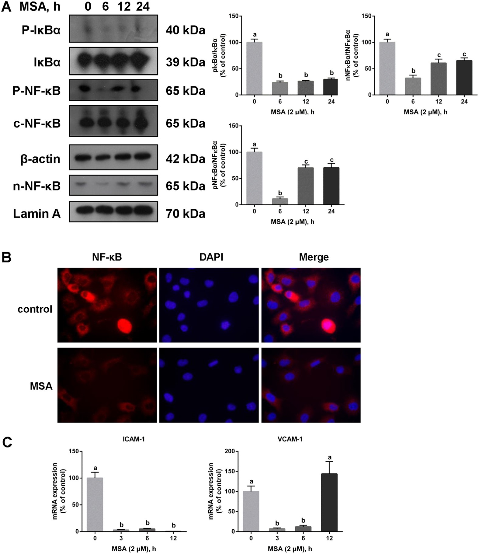
Figure 7

MSA inhibits the phosphorylation and nuclear translocation of NF-κB. (A) Western blot analyses of the effects of MSA (2 μM, 0, 3, 6, 12, 24 h) on p-IκB, p-NF-κB, and n-NF-κB. β-actin was served as whole cell loading control and Lamin A was used as nuclear loading control. Relative expression was quantified by ImageJ. (B) The effect of MSA (2 μM, 6 h) on the nuclear translocation of NF-κB was detected by immunofluorescence. (C) Relative mRNA expressions of NF-κB downstream moleculars (ICAM-1 and VCAM-1) were quantified by qPCR assay after MSA treatment (2 μM, 0, 3, 6, 12 h). A 2−ΔΔCT relative quantification method was employed and β-actin was used as housekeeping gene. The data in Fig. 7 were determined by one way ANOVA comparison test and the error bars represented the SD (n = 3). Different letters indicate statistically significant differences between groups (p < 0.05).