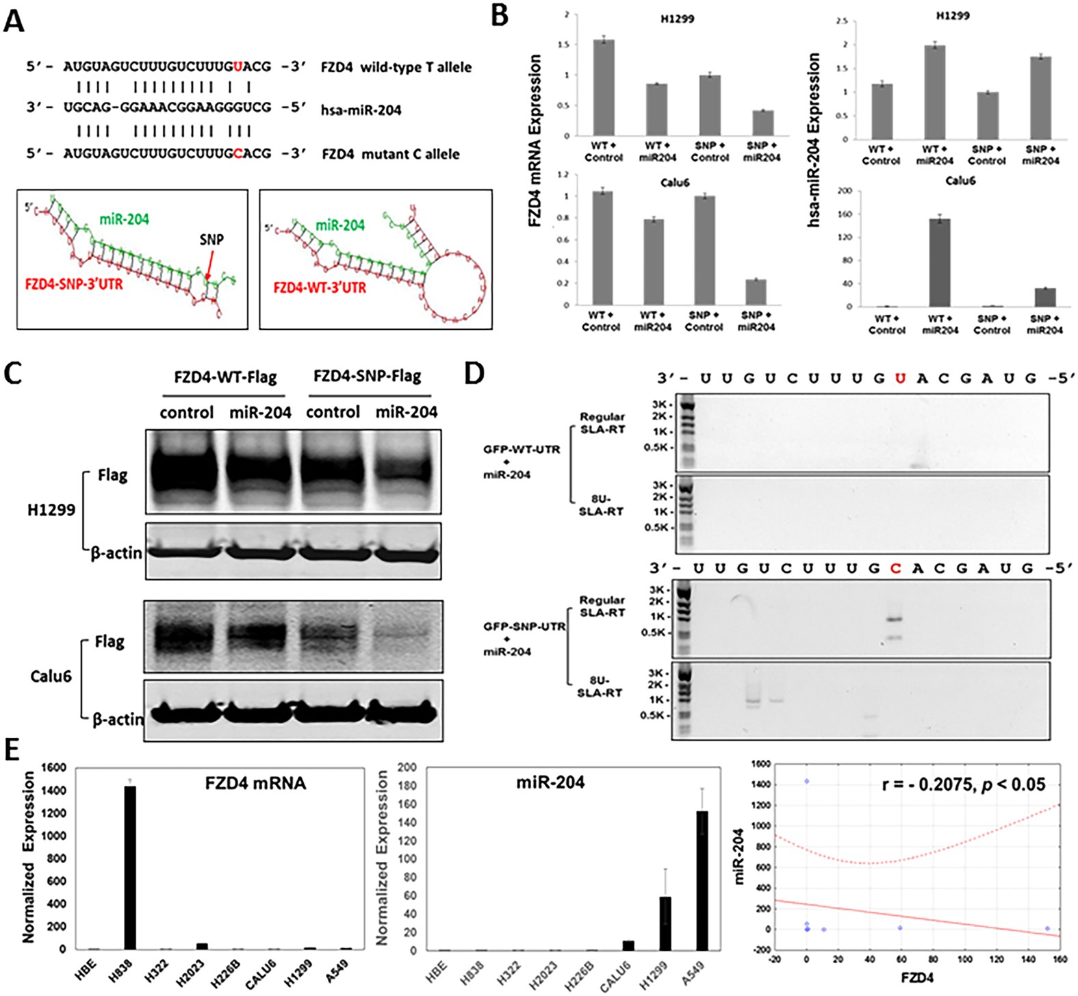
Figure 3

The differential regulation of target binding and gene expression in FZD4 3′UTR at the allelic variants of rs713065 loci by miR-204. (A) The complementary sequences and predicted secondary structures of miR-204 to FZD4-SNP and WT allelic variants at rs713065. At rs713065, the SNP variant C Watson-Crick base-pairs with G (shown in red) and favorable miRNA:mRNA binding pattern and secondary strucure, while the wildtype U allele wobble base-pairs with G. (B) Over-expression of miR-204 reduces intracellular levels of the FZD4-SNP-3′UTR mRNA, as determined by quantitative RT-PCR. (C) Over-expression of miR-204 leads to down-regulation of FZD4 protein in FZD4-Flag-SNP transfected H1299 cells, as determined by Western blot (see supplementary Fig. S4 for full length gel images). (D) miR-204 selectively induces SNP-3′UTR mRNA transcript cleavage, as detected by specific SLA-RT-PCR. (E) Expression of endogenous miR-204 and FZD4 and their correlation in NSCLC cell lines by a quantitative real-time RT-PCR analysis. A significant correlation (r = −0.2075, p < 0.05) between the endogenous mature miR-204 and the FZD4 mRNA expression was demonstrated by a Pearson’s correlation analysis.