Figure 4
From: Cutaneous pigmentation modulates skin sensitivity via tyrosinase-dependent dopaminergic signalling

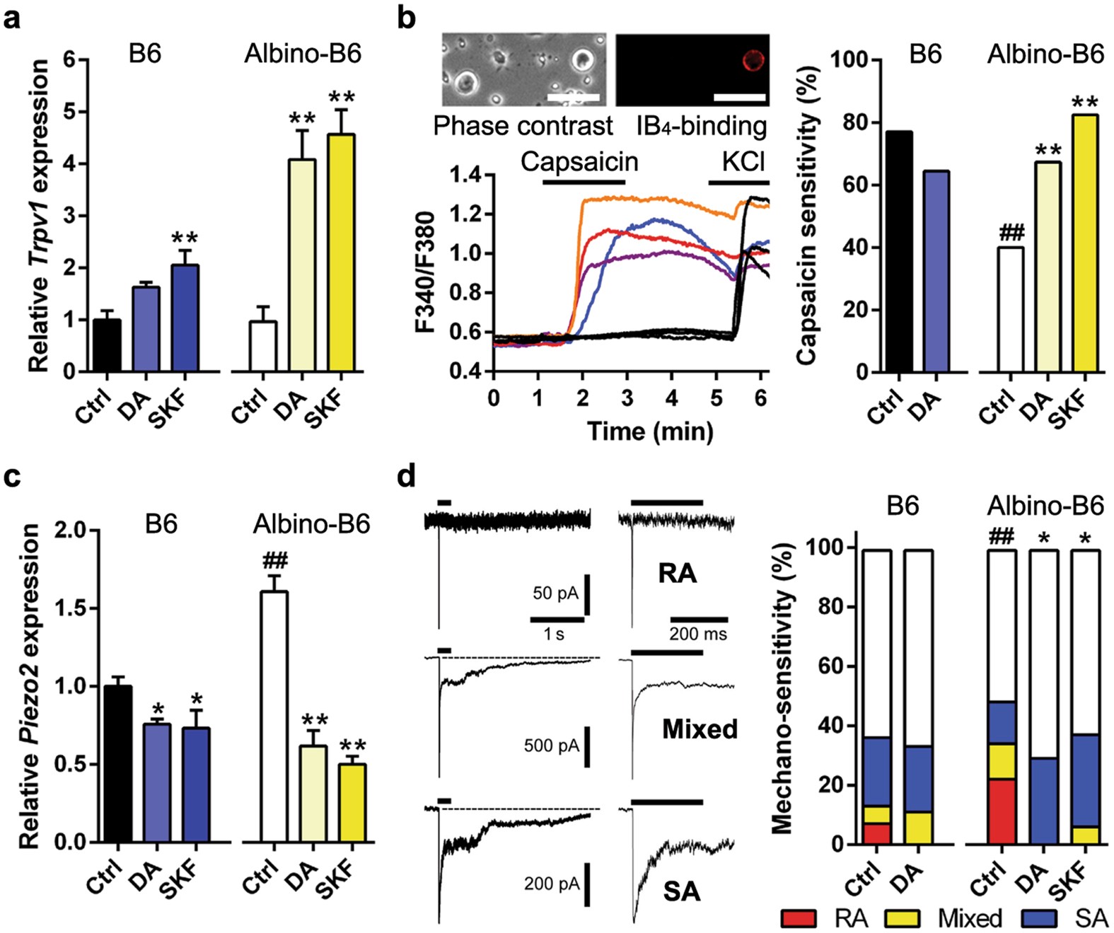
Dopamine modulates pain-related gene expression in sensory neurons. (a) Trpv1 levels in the trigeminal ganglion (TG) following repeated injection of PBS (control (Ctrl), n = 4), dopamine (DA, n = 6) or SKF39393 (SKF, n = 4). *P < 0.05, **P < 0.01, vs control, in t-test. All bars show mean ± s.e.m. (b) Capsaicin sensitivity in IB4-positive TG neurons following Ctrl, DA (10 μM) or SKF (30 μM) incubation. Photomicrographs are representative phase contrast and IB4-fluorescence images. Scale bar, 50 μm. Traces are representative Ca2+ responses in TG neurons. Ctrl and DA in B6: n = 27/35 and 29/45, respectively. Ctrl, DA and SKF in albino-B6: n = 12/30, 37/55 and 33/40, respectively. **P < 0.01, vs Ctrl, ## P < 0.01, vs B6, in Fischer’s test. (c) Piezo2 levels in the TG following repeated injection of PBS, DA or SKF. Sample preparation and analysis were the same as A. ## P < 0.01, vs B6. (d) Mechanically-activated currents (rapidly-adapted (RA), slowly-adapted (SA) and mixed types) in TG neurons following DA or SKF incubation. Two adjacent traces are same at different time ranges. Ctrl and DA in B6: n = 83 and 18, respectively. Ctrl, DA and SKF in albino-B6: n = 43, 17 and 16, respectively. *P < 0.05, vs Ctrl, ## P < 0.01, vs B6, in Chi-square test.