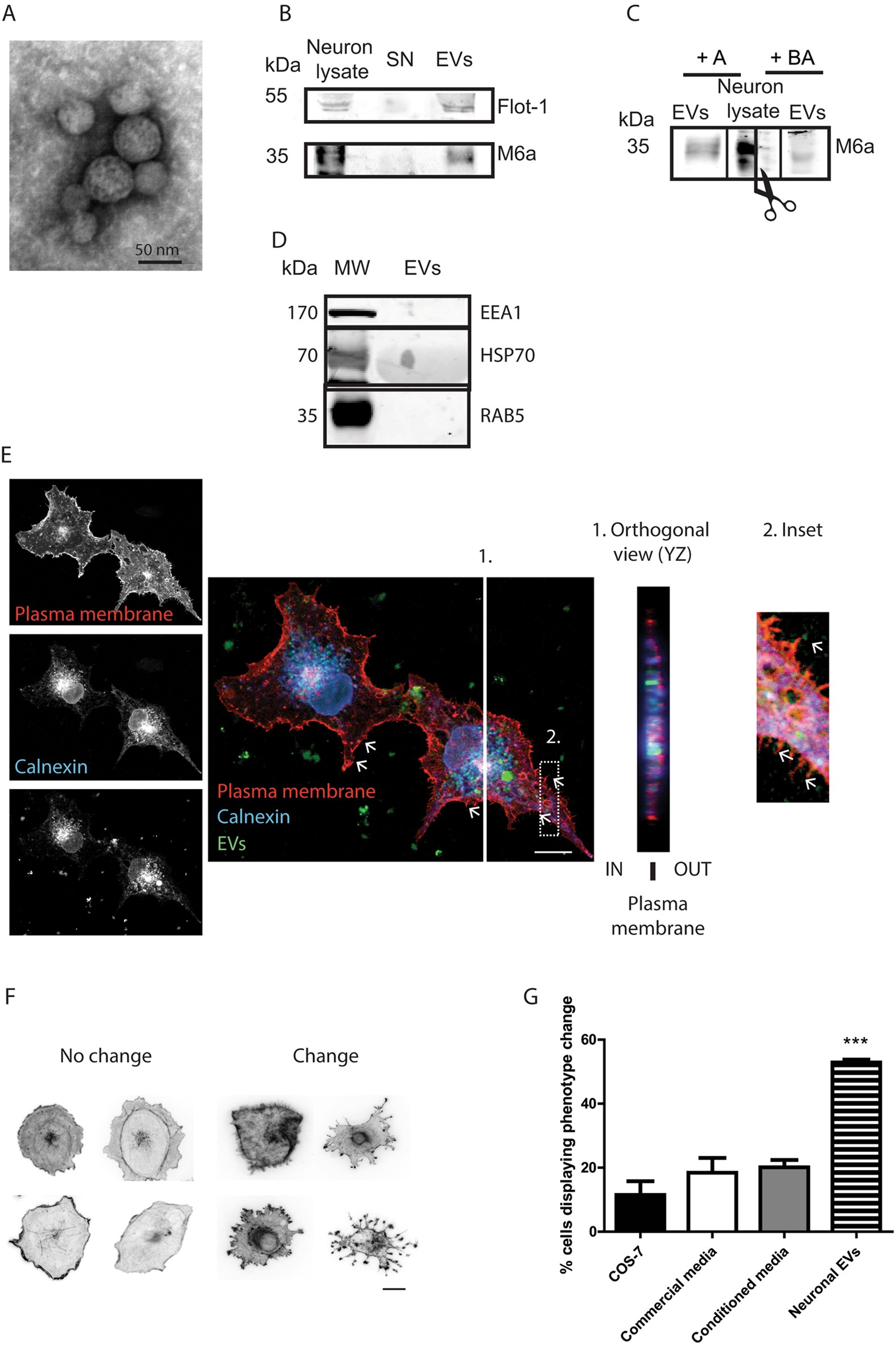
Figure 2

M6a is released into neuronal extracellular vesicles (EVs) that induce membrane protrusions in recipient cells. (A) Representative TEM images of EVs isolated by ultracentrifugation from culture medium of hippocampal neurons. During the sample processing for TEM analysis, some vesicles may collapse while others may not. This explains the perfectly round shape of the isolated EVs. (B) Western blot analysis of neuronal lysate (positive control), ultracentrifugation supernatant and pellet (containing the EV fraction) with the positive marker flotillin 1 (upper panel) and with M6a (lower panel). (C) Western blot reacted with anti-M6a antibody. Scissors represent a cut in the blotting membrane. The left side was incubated with anti-M6a alone; the right side of the membrane was incubated with anti-M6a in the presence of blocked antibody (BA). Note that the blocking peptide greatly reduces M6a signal. Full-length blots are shown in Figure S9. (D) Western blot analysis of neuronal. Negative EV markers used were EEA1 and Rab5. HSP70 was used as a positive EV marker. Similar amounts of protein (25 µg) were loaded in each lane. Western blot membrane was cut and incubated with the indicated antibodies. MW: Molecular Weight Marker. Full-length blots are shown in Figure S10. (E) Representative image of COS-7 cells transfected with the PH-delta-RFP construct whose protein product locates in the plasma membrane (left, upper panel); stained with calnexin (an ER marker; left, middle panel) and treated with DiO labelled EVs (left, lower panel). On the right panel, the overlay of the three channels is shown. Panel 1 shows a projected (YZ) orthogonal section along the white line in the image derived from 11 z-slices 0.4 µm apart. Arrows and inset (panel 2) show direct contact of EVs with membrane protrusions. Scale bar 20 µm. (F) COS-7 cell phenotype change after addition of neuronal EVs. Scale bar 10 µm. (G) Quantification of the percentage of cells displaying phenotype change. COS-7 cells were treated with: EVs isolated from non-transfected COS-7 cells (COS-7), defined medium from cultured neurons, medium from hippocampal neurons maintained in vitro for 14 days (conditioned media) or EVs isolated and concentrated from neuronal culture medium. n = 3 independent experiments, more than 100 cells counted per each condition. **P < 0.0001. ANOVA followed by Dunnet post-test.