Figure 3
From: The role of the immunoproteasome in interferon-γ-mediated microglial activation

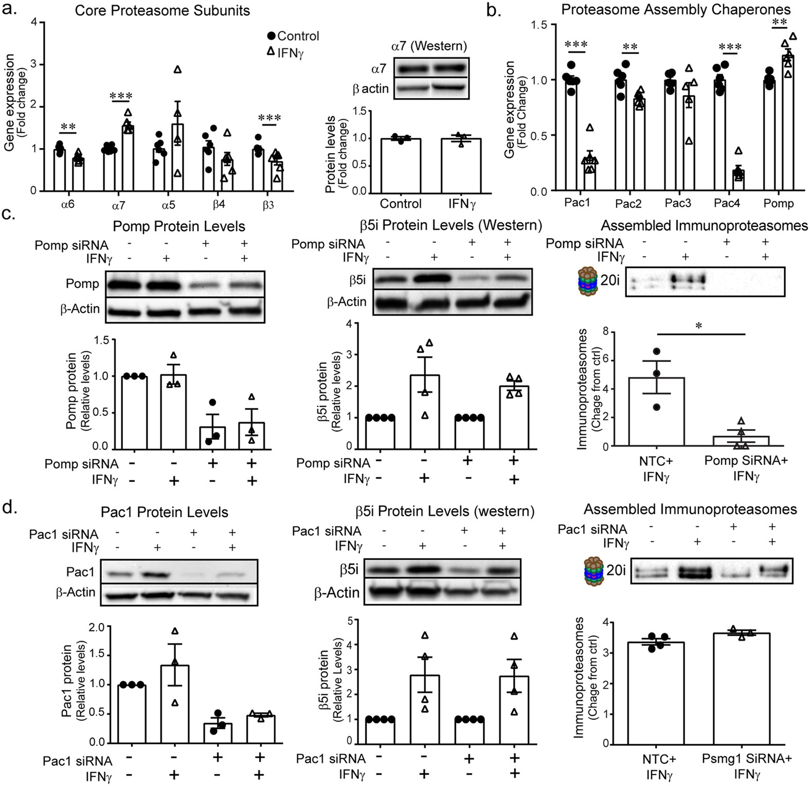
24 h immunoproteasome formation is Pomp-dependent. (a) BV-2 cells treated with IFNγ were examined for de novo immunoproteasome production (n = 6). Gene expression of non-catalytic core subunits is reduced (α6: t(10) = 4.013, p = 0.002; β3: t(10) = 2.583, p = 0.027) or unchanged (α5: t(3.197) = −1.112, p = 0.343; β4: t(6.011) = −0.469, p = 0.186) relative to controls. Despite a modest rise in α7 gene expression (t(10) = −7.561, p < 0.001), protein levels are unchanged. (b) Gene expression of assembly chaperones Pac1 (t(10) = 10.650, p < 0.001), Pac2 (t(10) = 3.548, p = 0.005) and Pac4 (t(10) = 14.869, p < 0.001) is significantly reduced following IFNγ treatment. Pac3 is unchanged (t(9) = 1.336, p = 0.214). Late assembly chaperone and proteasome maturation protein, Pomp was significantly increased following treatment (t(10) = −4.158, p = 0.002). (c). We performed siRNA-mediated knockdown of Pomp and measured fold change of immunoproteasome induction in response to IFNγ. Pomp protein levels were significantly changed following knockdown (F(3,8) = 7.730, p = 0.009, one-way ANOVA, n = 3) and IFNγ-dependent immunoproteasome assembly is reduced (t(5) = 3.814, p = 0.012, t-test comparing IFNγ-induced fold-change of NTC (n = 3) vs. Pomp siRNA (n = 4)). (d). Pac1 siRNA-mediated gene silencing was sufficient to reduce Pac1 levels compared to NTC (F (3,8) = 6.198, p = 0.018, n = 3), however did not impact immunoproteasome assembly in response to IFNγ (t(3.076) = −1.318, p = 0.277, t-test comparing IFNγ-induced fold change of NTC vs. IFNγ-induced fold change of Pac1 siRNA knockdown, n = 4).