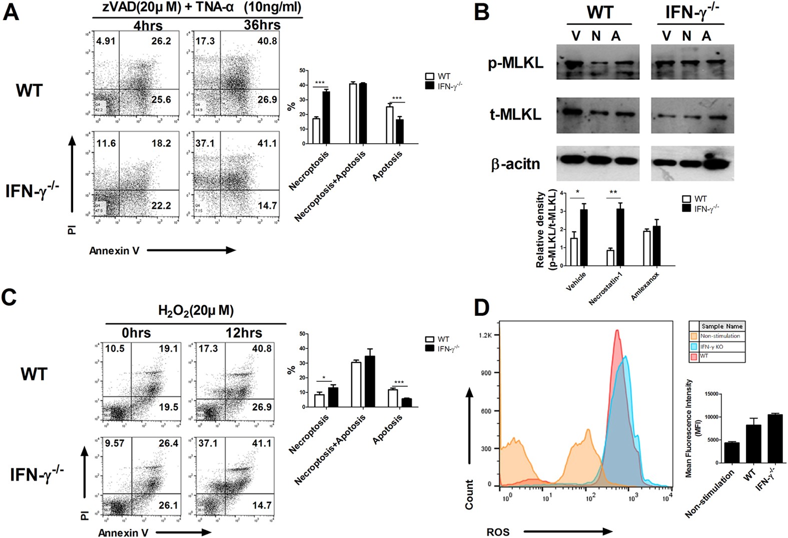
Figure 1

IFN-γ deficiency aggravated necroptosis. (A) The expression of PI and annexin V in splenocytes from WT and IFN-γ-knockout mice was induced by zVAD and TNF-α, and analysed by flow cytometry. The values represent the percentage of cells in each region (PI+ annexin V−: necroptosis, PI+ annexin V+: necroptosis + apoptosis, PI− annexin V+: apoptosis). (B) Splenocytes of WT and IFN-γ-knockout mice were pretreated with vehicle (DMSO), necrostatin-1 (10 μM), or amlexanox (10 μM) for 2 hours, and then stimulated with zVAD and TNF-α for 1 hour. The cells were then prepared for determination of p-MLKL and t-MLKL expression. The level of p-MLKL is expressed as a relative ratio and t-MLKL was used to normalize the data. (C) Expression of PI and annexin V in splenocytes from WT and IFN-γ-knockout mice was induced by H2O2 and analysed by flow cytometry. (D) Expression of ROS in splenocytes from WT and IFN-γ-knockout mice was induced by H2O2 for 5 hours and analysed by flow cytometry.