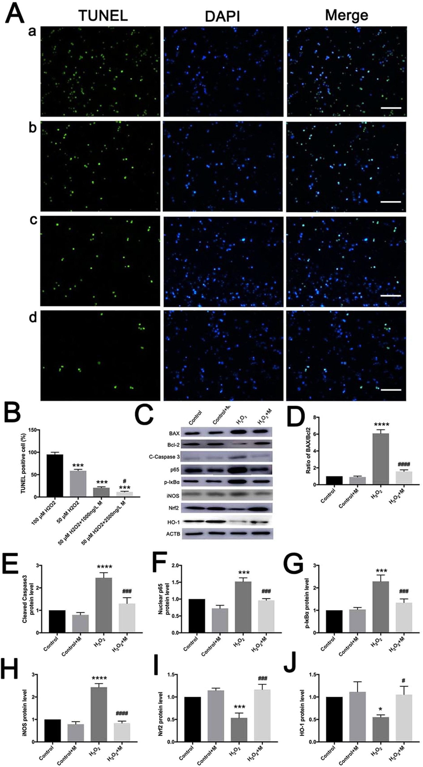
Figure 7

Melatonin reduces the H2O2-induced apoptosis of testicular cells and activation of NF-κB signaling pathway and Nrf2/HO-1 signaling pathway. (Aa–Ad) Testicular cells apoptosis was detected by TUNEL staining in 100 μM H2O2, 50 μM H2O2, 1000 ng/L melatonin + 50 μM H2O2 and 2500 ng/L melatonin + 50 μM H2O2, respectively (Bar = 100 μm). (B) Percentages of TUNEL+ cells (n = 5). (C) The expression of BAX, Bcl-2, Cleaved caspases 3, nuclear protein level of p65, p-IκBα, iNOS, Nrf2 and HO-1 were measured by Western Blot. (D–J) The relative expression level of BAX/Bcl-2, Cleaved caspases 3, nuclear protein level of p65, p-IκBα, iNOS, Nrf2 and HO-1 normalized to ACTB (n = 5). All data are presented as mean ± SEM. *P < 0.05 vs. control group; ***P < 0.001 vs. control group; ****P < 0.0001 vs. control group; #P < 0.05 vs. H2O2 group; ###P < 0.001 vs. H2O2 group; ####P < 0.0001 vs. H2O2 group. Control, cultured with normal medium; Control+M, cultured with supplement of 2500 ng/L melatonin; H2O2, cultured with supplement of 50 μM H2O2; H2O2+M, cultured with supplement of 2500 ng/L melatonin and 50 μM H2O2.