Figure 5
From: Retrograde trafficking of β-dystroglycan from the plasma membrane to the nucleus

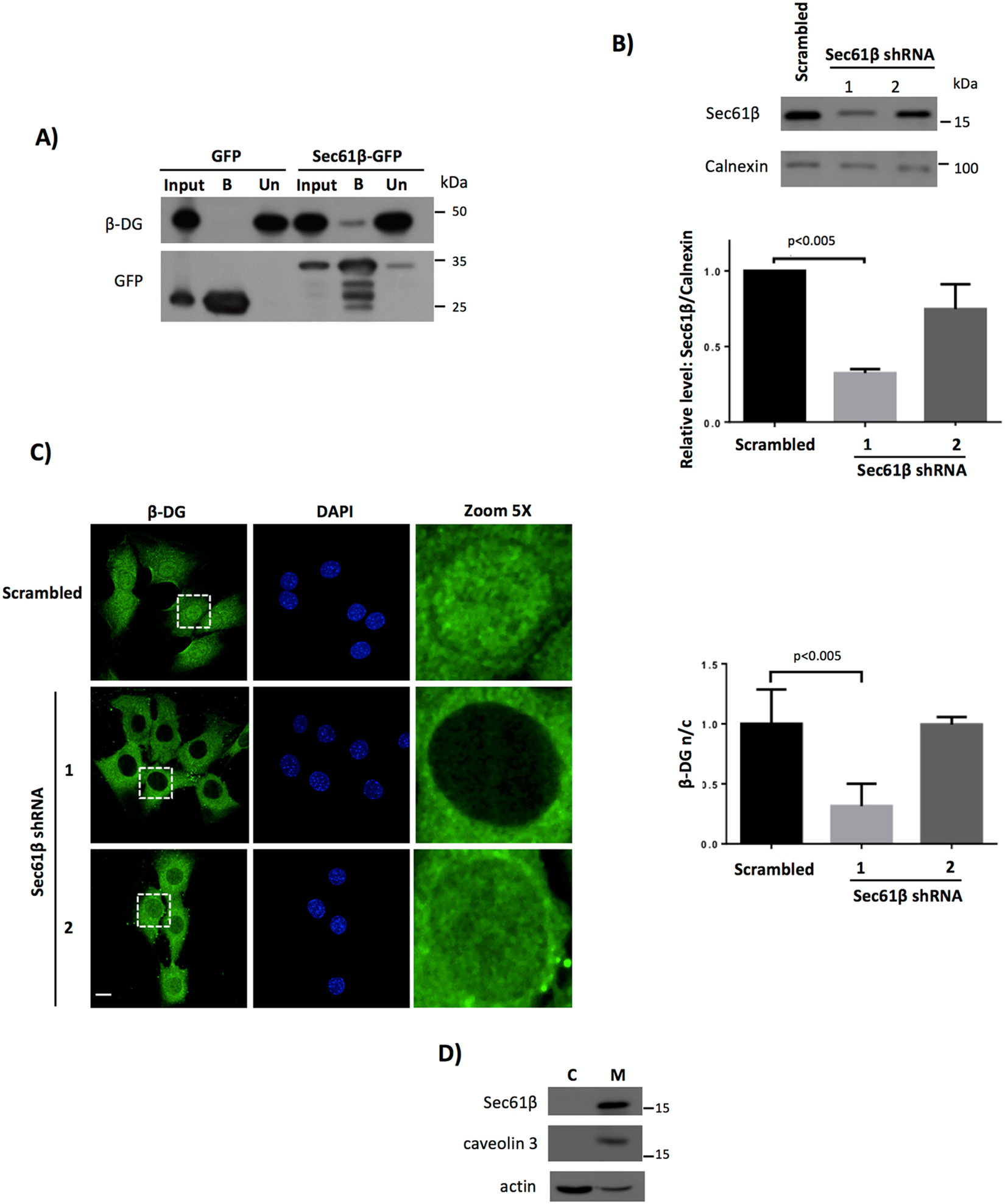
Nuclear translocation of β-DG is dependent on the Sec61 translocon. (A) C2C12 cells were transiently transfected to express Sec61β-GFP or GFP alone. The transfected cells were lysed 8 h post-transfection and immunoprecipitated using the GFP-Trap system; the precipitated proteins were analyzed by Western blot using antibodies against β-DG. Input corresponds to 5% of protein extract prior to immunoprecipitation; Un, unbound proteins; B, bound proteins. (B) Lysates from C2C12 cells stably transfected with vectors encoding shRNAs directed against mouse Sec61β mRNA (Sec61β shRNA1 and 2) or a scrambled shRNA (control) were analyzed by western blotting using antibodies against Sec61β and calnexin (loading control). (C) C2C12 cells expressing the scrambled shRNA or the Sec61β shRNAs (1 or 2) were cultured on glass coverslips, fixed, immunostained for total β-DG and counterstained with DAPI for nuclei visualization, prior to being analyzed by CLSM, with typical single Z-sections shown (scale bar is 20 µm). Quantitative analysis of the levels of β-DG nuclear accumulation (Fn/c ratio) was performed (right panel) and results represent the mean +/− SD for three separate experiments (n ≥ 50), with significant differences denoted by the p values (Student’s t-test). (D) Cells were fractionated to obtain cytosolic and membrane extracts. Distribution of Sec61β was analyzed by SDS-PAGE/Western blotting analysis using anti-Sec61β antibodies. Purity of cell fractions was analyzed by using primary antibodies against caveolin (membrane marker) and actin (cytosolic marker). C, cytosolic fraction; M, membrane fraction.