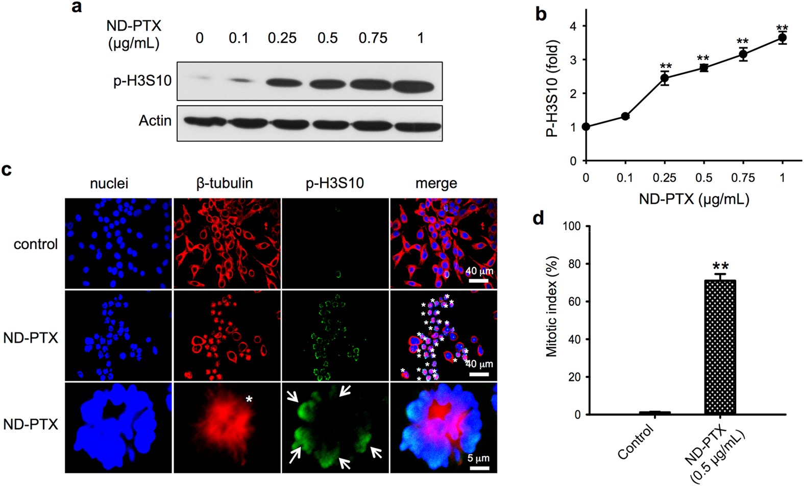
Figure 3

ND-PTX increases phospho-histone H3 proteins and mitotic index in human CRC cells. (a) RKO cells were left treated with or without ND-PTX (0.1–1 μg/mL for 24 h) as indicated. The total cellular protein extracts were subjected to western blot analysis using anti-p-H3S10 and anti-actin antibodies. Actin protein was used as an internal control. (b) The relative intensity of p-H3S10 was from western blot by semi-quantification. (c) RKO cells were treated with or without ND-PTX (0.5 μg/mL for 24 h). At the end of treatment, the cells were incubated with rabbit anti-p-H3S10 and then incubated with goat anti-rabbit IgG-Hylite 488. The β-tubulin and nuclei were stained with the Cy3-labeled mouse anti-β-tubulin and Hoechst 33258, respectively. (d) RKO cells were left treated with or without ND-PTX (0.5 μg/mL for 24 h). Mitotic index (the percentage of mitotic cell number/total cell number) was counted under a fluorescence microscope. Results were obtained from three experiments and the bar represents the mean ± S.E. **p < 0.01 indicates significant difference between control and ND-PTX treated samples.