Figure 4

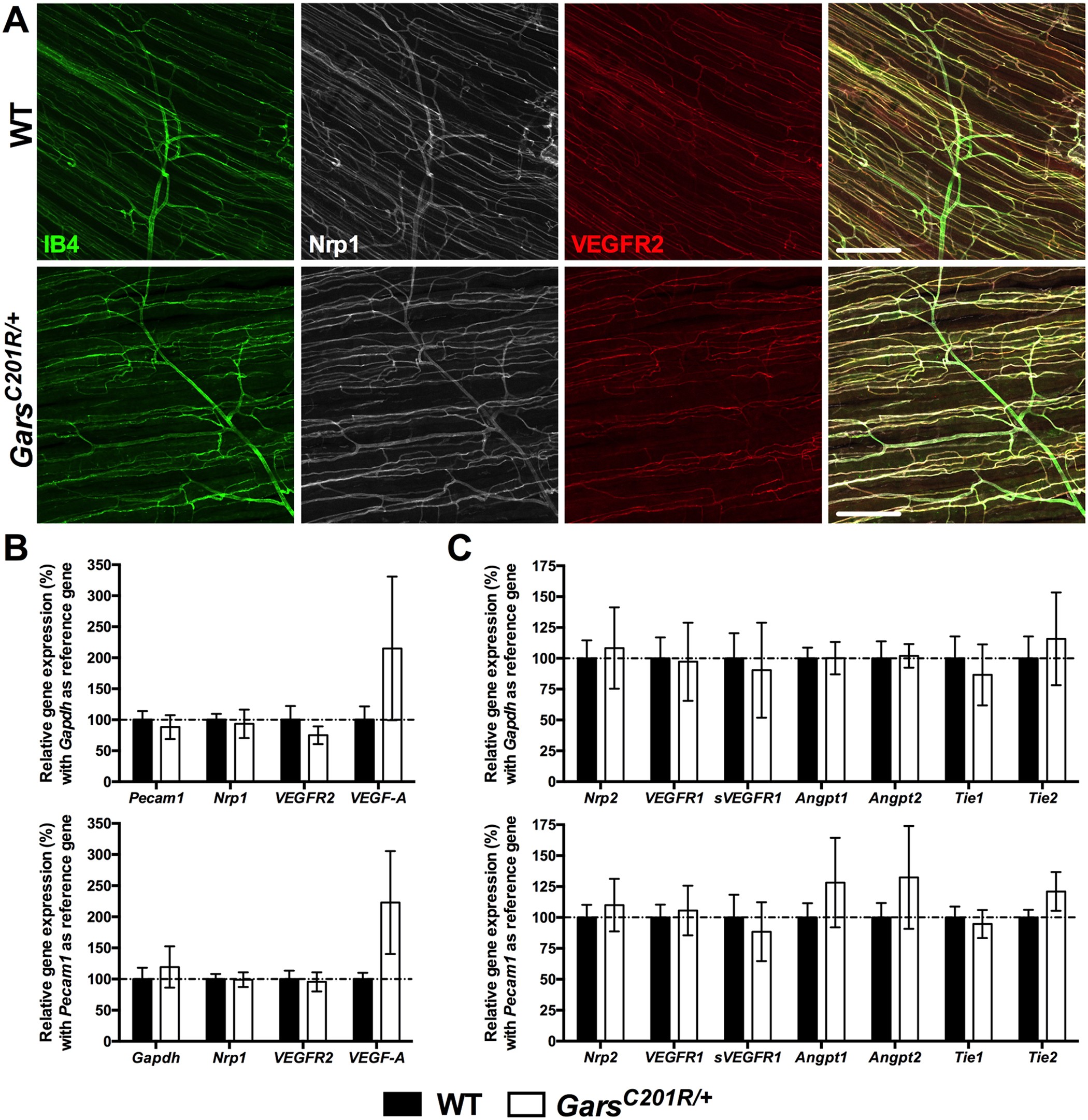
Pathways integral to vascular homeostasis appear unperturbed in mutant Gars muscle. (A) Representative Nrp1 (white) and VEGFR2 (red) staining in one month old wholemount wild-type and Gars C201R/+ TVA muscles. Nrp1 and VEGFR2 colocalise with the endothelial marker IB4 (green) in both genotypes, and show no obvious differences. A similar pattern was seen at three months and in the lumbrical muscles at both time points (data not shown). Both panels are single plane images. Scale bars = 200 μm. (B,C) qPCR analysis of a series of genes integral to the maintenance of blood vessels indicates very little perturbation in gene expression in one month Gars C201R/+ tibialis anterior muscles. This was confirmed using either Gapdh (top graphs) or endothelium-specific Pecam1 (bottom graphs) as the reference gene. All individual gene data sets were separately analysed with unpaired, two-tailed t-tests. n = 6 wild-type and 4 Gars C201R/+.