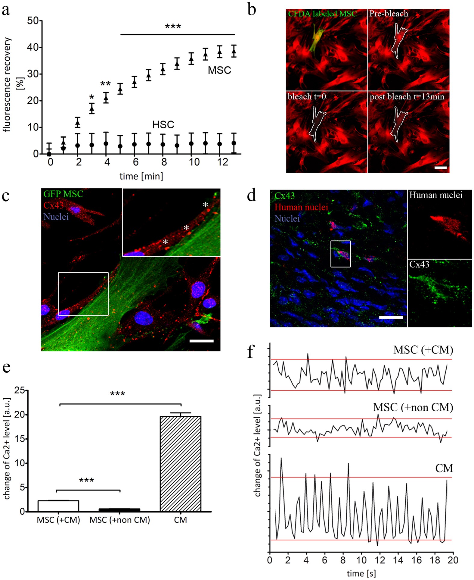
Figure 5

Establishment of functional GJs between MSCs and CMs. (a) MSCs and HSCs were co-cultured with cardiomyocytes, loaded with calcein and subjected to FRAP microscopy. While MSCs demonstrated strong fluorescence recovery, no recovery was observed for HSCs, n = 3, 38 cells. (b) Representative FRAP images demonstrated the influx of calcein from surrounding CMs into the bleached MSC (CFDA labeled), indicating the presence of functional GJs (c) Immunolabeling of MSC-CM co-cultures revealed the presence of Cx43 plaques (*) at cell borders between GFP-labeled MSC and CMs. (d) A strong cytoplasmic expression of Cx43 in MSCs was also confirmed in vivo, following injection into mice heart. (e) Gap junctional coupling with CMs induced Ca2+ transients in MSCs. Changes of the intracellular Ca2+ level were visualized using X-Rhod-1. Compared to co-culture with non-CMs, co-cultivation with CMs induced significant stronger changes of the intracellular Ca2+ level in MSCs. As expected, the alterations of intracellular Ca2+ were more pronounced in CMs, n = 3. (f) Representative plots of Ca2+ level changes. The amplitude of the oscillating signal of X-Rhod-1 in MSCs is higher when cells are co-cultured with CMs, compared co-culture with non-CMs. However, these Ca2+ transients are less distinct and demonstrated a more irregular pattern than Ca2+ transients found in CMs. Scale Bars 20 µm, Graphs are shown as mean ± SEM. FRAP curves were statistically analyzed by two-way ANOVA (*P < 0.05, **P < 0.01, ***P ≤ 0.001), followed by Bonferroni’s post-hoc test. Statistical significance between Ca2+ levels was analyzed using Statistical differences were analyzed using one-way ANOVA, followed by Dunn’s post hoc test (***P < 0.001).