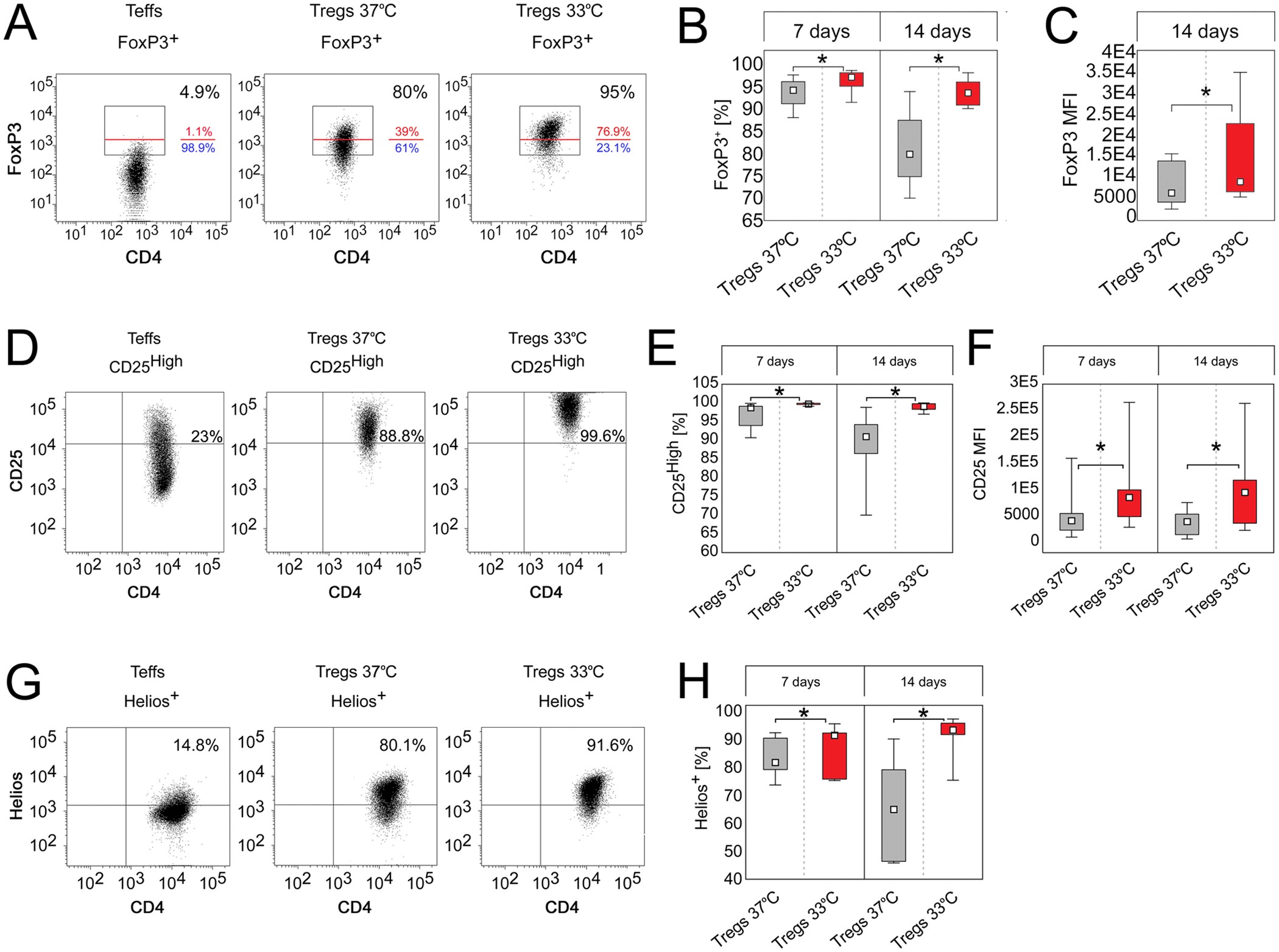
Figure 2

Temperature of 33 °C enhances expression of FoxP3, CD25 and Helios in Tregs. (A) Representative dot plots depicting FoxP3 expression in Tregs cultured at 37 and 33 °C for 14 days. CD4+ Teffs derived from the same donor and expanded at 37 °C are shown as a control. FoxP3+ cells are gated and their frequency within CD4+ population is shown in the right upper corner of each dot plot. Red line divides FoxP3+ population into FoxP3High and FoxP3Low cells which proportions are depicted with red and blue font, respectively. (B) Frequency of FoxP3+ cells within CD4+ population on day 7 and 14 of Treg expansion at 37 and 33 °C (gray and red symbols, respectively; n = 11). (C) Intensity of FoxP3 expression (MFI) in CD4+FoxP3+ cells after 14-day expansion at 37 and 33 °C (gray and red symbols, respectively; n = 11). (D) Representative dot plots depicting CD25 expression in Tregs cultured at 37 and 33 °C for 14 days. CD4+ Teffs derived from the same donor and expanded at 37 °C are shown as a control. CD25High cells are gated and their frequency is shown in the right upper corner of each dot plot. (E) Frequency of CD25High cells within CD4+FoxP3+ population on day 7 and 14 of Treg expansion at 37 and 33 °C (gray and red symbols, respectively; n = 11). (F) Intensity of CD25 expression (MFI) by CD4+FoxP3+CD25High cells after 7 and 14-day expansion at 37 and 33 °C (gray and red symbols, respectively; n = 11). (G) Representative dot plots depicting Helios expression in Tregs cultured at 37 and 33 °C for 14 days. CD4+ Teffs derived from the same donor and expanded at 37 °C are shown as a control. Helios+ cells are gated and their frequency is shown in the right upper corner of each dot plot. (H) Percentage of Helios+ cells within CD4+FoxP3+ population at day 7 and 14 of Treg expansion at 37 and 33 °C (gray and red symbols, respectively; n = 5). MFI is presented as value to power of 4 or 5 (e.g. 1E5 = 1 × 105). Statistical differences (B-C,E-F,H) were calculated with Mann- Whitney U test and are presented as medians (min.-max.). *p < 0.05.