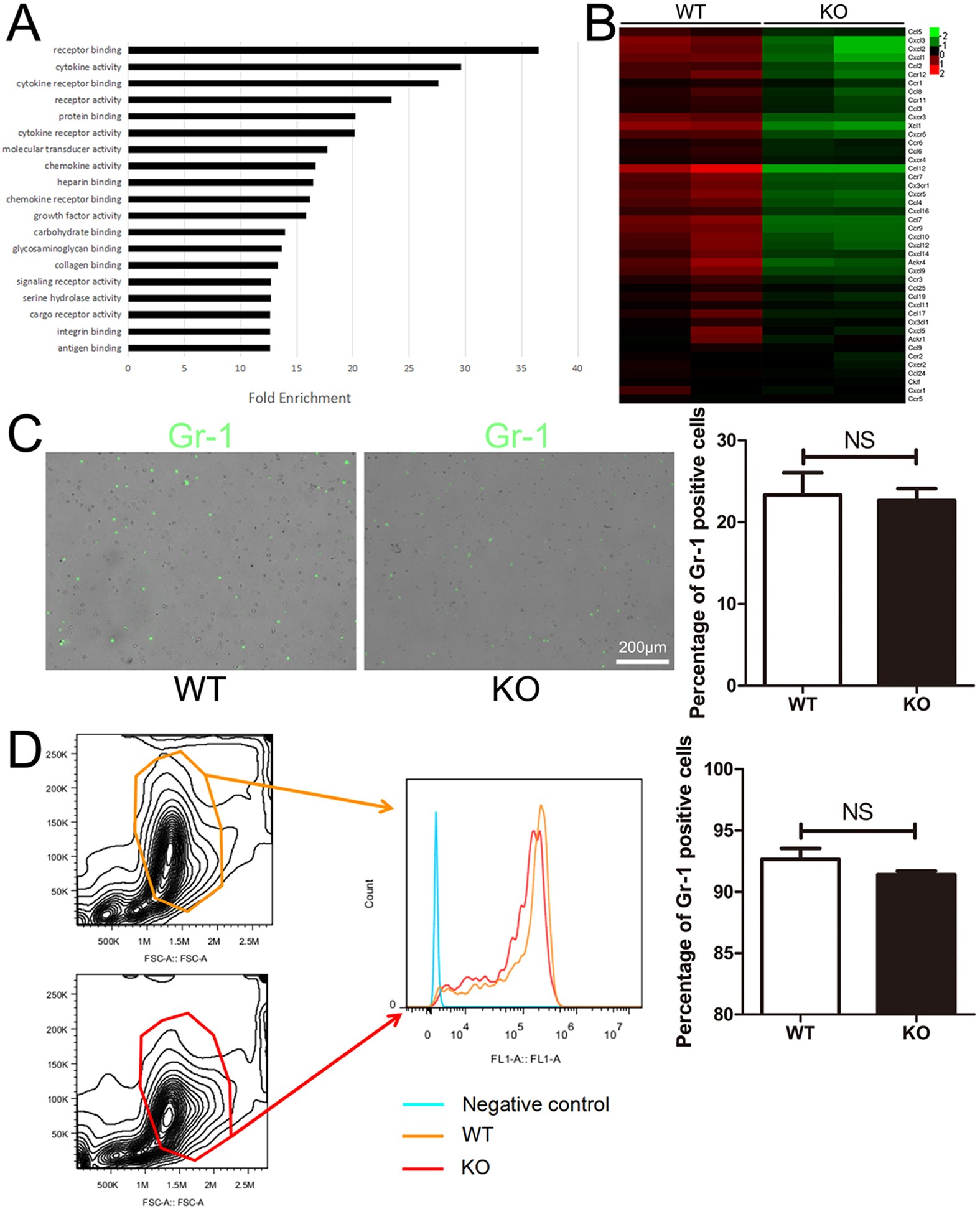
Figure 7

Knockout of mGluR5 downregulates most chemokines and chemokine receptors of neutrophils rather than the number of neutrophils in blood or bone marrow. (A) Apparent changed pathways between WT and mGluR5 KO neutrophil samples and the fold enrichments of WT groups compared with mGluR5 KO groups. (B) Hierarchical cluster analysis of array data. Each column represents a sample, and each row represents a single mRNA. The color scale shown on the right illustrates the relative expression level of an mRNA in a specific slide: green indicates negative values (down-regulation), which represent low relative expression levels; red indicates positive values (up-regulation), which represent high relative expression levels; black indicates zero (no change). Gr-1 positive cells from peripheral blood (C) were observed under a fluorescence microscope, whereas cells from bone marrow (D) were detected via flow cytometry. The percentage of Gr-1 positive cells is presented. Data represent the mean ± standard error of the mean (NS indicates no significant difference).