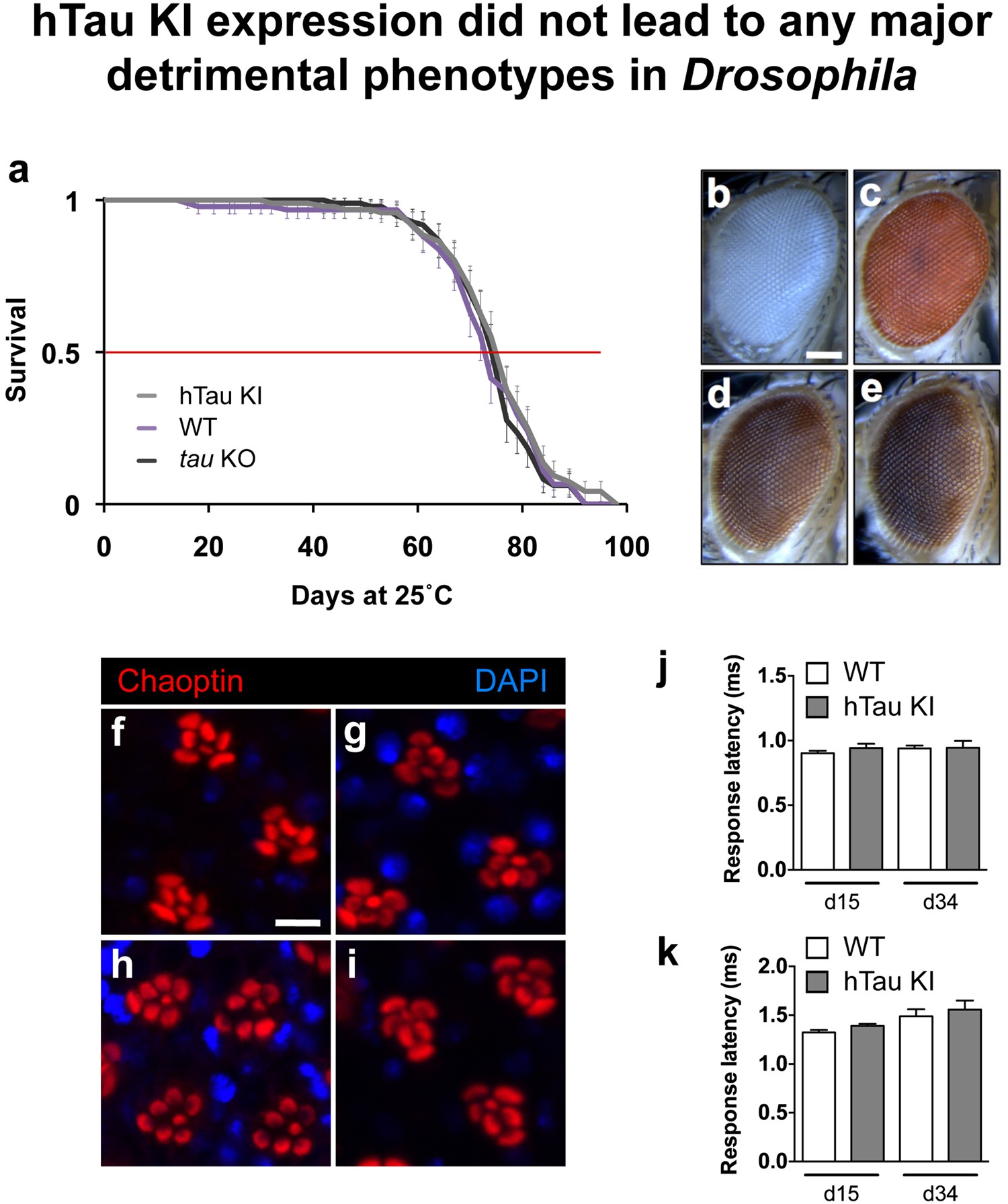
Figure 4

hTau KI expression did not lead to any major detrimental phenotypes in Drosophila. (a) The lifespan of hTau KI flies (grey) was comparable to that of both WT (purple) and tau KO (black) control flies (p > 0.05, log-rank test). (b–e) Representative eye pictures of 3-day-old WT (b), tau KO (c) and hTau KI (d) flies, and of 22-day-old hTau KI flies (e). Scale bar: 100 µm. (f–i) Evaluation of photoreceptor degeneration in fly retinas was performed using immunofluorescence against Chaoptin (red) in 3-day-old WT (f), tau KO (g) and hTau KI (h) flies, and in 22-day-old hTau KI flies (i). DAPI was used to stain cell nuclei (blue). Scale bar: 5 µm. (j and k). Electrophysiology recordings in the TTM (j) and DLM (k) were performed in 15- and 34-day-old hTau KI flies and showed no significant difference in neurotransmission through the giant fiber neuronal system between hTau KI flies and WT controls (p > 0.05, Student’s t-test).