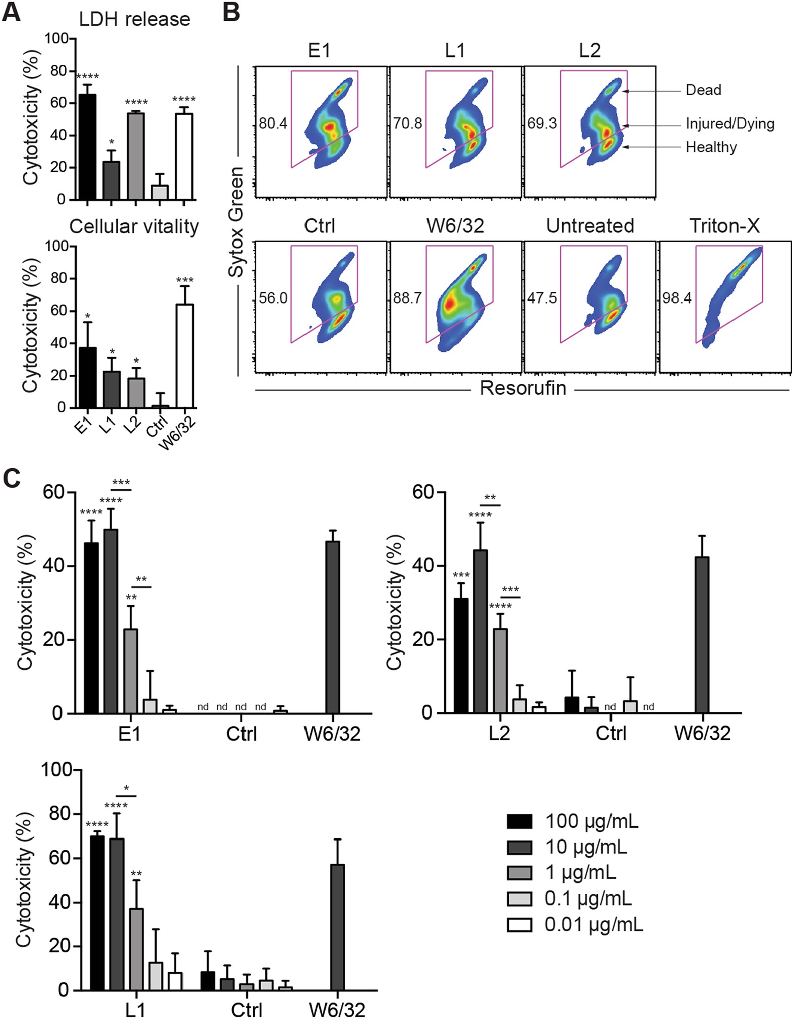
Figure 5

TCR-like mAbs mediate CDC against A*02:01 EBV BLCLs. (A) Homozygous A*02:01 BLCL CF986 was incubated with chimeric E1, L1, L2, murine IgG1 (MOPC-21, non-inducing negative control) or W6/32 (positive control) antibody (10 μg/mL) before addition of baby rabbit complement. Supernatants were assessed for LDH release, while cells were further processed for cellular vitality assay using C12-resaurzin and Sytox Green. (B) Representative flow cytometry plots for various antibody treatments in cellular vitality assay. (C) TCR-like mAbs were 10-fold serially diluted and incubated with A*02:01 A*02:03 BLCL WGP6 for CDC via LDH release. Values were expressed as mean ± SD, *p < 0.05, **p < 0.01, ***p < 0.001, ****p < 0.0001 (unpaired student’s t-test).